PLATEA Tramitazioa
Xehetasunak
- Taldea: e-Administrazioko Plataforma Teknologikoa
- Arloa: PLATEA Tramitazioa
PLATEA Tramitazioaren funtzionaltasuna
PLATEA Tramitazioaren funtzionaltasunak honako eskema honetan agertzen dira:

Diagrama honetan 4 eremu handi agertzen dira:
- Herritarrak
- Tramitatzaileak
- Integrazioa
- Elkarreragingarritasuna
Herritarrak
Herritarren esparruan 3 multzo agertzen dira:
- Eskabideak eta ekarpenak aurkeztea
- Nire karpeta
- Egiaztapena eta sinadura
Eskabideak eta ekarpenak aurkeztea
PLATEA Tramitazioa azpiegiturak Eskabideak Aurkezteko Prozeduraren agertokia eskaintzen du. Agertoki horretan bidea ematen da administrazio-prozedura baten hasieraren eskabidea modu homogeneoan bidaltzeko, bai kanal elektronikoa erabiliz, bai aurrez aurreko kanala erabiliz. Era beran, Dokumentuen Aurkezpen Formalak bidea ematen du eskabidea bidali ondoren espedientean dokumentu bat txertatzeko. Agertoki horien barruan honako ekintza hauek sartzen dira:
- Eskabidea balidatu
- Dokumentu erantsien sinadura digitalak eguneratu, bidezkoa bada, egiaztatzeko eta epe luzean kontserbatzeko
- Eskabidea/ekarpena eta dokumentu erantsiak (eta horien sinadurak) Eusko Jaurlaritzako Dokumentu Kudeaketa Sisteman gorde
- Eskabidea/ekarpena eta dokumentu erantsiak sarreran erregistratu
- Informazioa Platea Tramitazioko Espediente Elektronikoen Biltegian gordetzea, prozedura A edo B eredukoa bada
- Nire karpetai jakinaraztea, bidezkoa bada
- Dagokion postontzira mezu bat bidali, geroago kudeatzeko
- Azkenik, gordetako eskabidearen informazioa herritarrari itzuli, erregistroko informazioarekin
«Formularioen Toolkita» PLATEA Tramitazioaren tresna propioa da. Horri esker, Administraziorako prozedura baten Eskabideak Aurkezteko eta Dokumentuak Formalki Aurkezteko Prozesua estandarizatzen, sinplifikatzen eta normalizatzen da. «Formularioen Toolkita» erabiliz, prozedura hasteko eskabidea sartzen da, bai kanal elektronikoaren bitartez bai aurrez aurreko kanalaren bitartez.
Formularioen Toolkita erabiltzeko bi aukera daude:
- «Formularioen Toolkita»ren interfaze grafikoa erabiltzea, herritarrek eskabideak aurkezteko eta Administrazioari dokumentazioa aurkezteko. Interfaze horrek geroago Toolkitaren utilitateak erabiltzen ditu.
- «Formularioen Toolkita»ren utilitateak erabiltzea. Utilitate horiek Eskabideak Aurkezteko eta Dokumentuak Formalki Aurkezteko Prozesuan informazioa prestatzen eta entregatzen laguntzen duten zerbitzuen multzoa dira. Kanpoko aplikazioek eskabidea betetzeko eta Administrazioari bidaltzeko euren interfaze propioak taxutu behar dituzte.
Nire karpeta

Euskadi.eus-en egoitza elektronikoaren barruan, Nire karpeta izeneko lekuan herritarrek espedienteak eta ziurtagiriak Administrazioarekin kudeatu ahal dituzte. Bidea ematen du elkarreraginean aritzeko, Administrazioaren edozein leihatilan aurrez aurre egingo litzatekeen bezalaxe, honako arlo hauetan:
- Espedienteen informazioa eskuratzea
- Administrazio publikoak bidalitako jakinarazpenak/komunikazioak jasotzea
- Administrazioarentzako ordainketak egitea
- Administrazioak jaulkitako ziurtagiri elektronikoak jasotzea
- Espedienteak tramitatzen diren bitartean Administrazioarekin elkarreraginean aritzea:
- Dokumentazioa aurkeztea
- Eskatutako dokumentazioa konpontzea
- Jakinarazpenetarako/komunikaziorako helbidea aldatzea
- Abisurako datuak aldatzea: SMSak eta posta elektronikoa
- Eskaeran atzera egitea
- Uko egiteko eskabidea
- Alegazioak aurkeztea
- Errekurtsoak aurkeztea

Nire karpetaek lau bandeja dauzka:
- Espedienteak. Bandeja horrek konektatuta dagoen interesdunak bideratuta dauzkan espedienteak agertzen ditu, egoeraren arabera sailkatuta, edo espediente horiekin egin daitezkeen ekintzak. Bandeja horretatik honako hau egin ahal da:
- Espedienteen xehetasuna ikusi, azalpenaren gainean klik eginda
- Espedienteetan ekarpenak, errekurtsoak, alegazioak eta abar egin
- Espedienteak bilatu
- Jada itxita dauden espedienteak ikusi
- Ordainketak. Bandeja horretan agertzen dira konektatuta dagoen interesdunak egiteko dauzkan ordainketak, eta ordainketa bat hautatzeko eta ordainketa online egiteko aukera dago. Ordainketak bilatzeko eta jada eginda dauden ordainketak ikusteko aukera ere ematen du
- Jakinarazpenak eta komunikazioak. Bandeja horretan agertzen dira konektatuta dagoen interesdunak jaso gabe dauzkan jakinarazpenak eta komunikazioak. Bandeja horretatik honako hau egin ahal da:
- Jakinarazpenaren/komunikazioaren xehetasuna ikusi, haren azalpenean klik eginda
- Jakinarazpena jaso izana adierazi, jakinarazpenaren irakurketa elektronikoki sinatuz
- Egindako edo errefusatutako jakinarazpenen eta komunikazioen historia kontsultatu
- Jakinarazpenak eta komunikazioak bilatu
- Ziurtagiria Bandeja horretan agertzen dira konektatutako interesdunak aurretiaz eskaria eginda Administrazioak jaulkitako ziurtagiri elektronikoak. Ziurtagiriak honela sailkatzen dira: jasotzeko daudenak, edo behin jaso diren eta oraindik eskuragarri daudenak

Egiaztapena eta sinadura
Euskadi.eus-en erabilgarri dagoen sistema horrek bidea ematen dio edozein pertsonari dokumentu bat sinatzeko edo dokumentu baten sinadura egiaztatzeko.
- Dokumentu bat sinatzeko funtzioari esker dokumentu elektroniko bat sinatu ahal da; hala, dokumentu horrek froga-balioa hartzen du
- Sinatutako dokumentu bat egiaztatzean, sinatutako dokumentu horren osotasuna, eskuragarritasuna, egiazkotasuna eta nahitaezko onarpena frogatzen da, eta sinaduraren balioa berresten da
Tramitatzaileak
Espedienteen tramitazioa
Espedienteen tramitazioa Tramitazioaren Oinarrizko Ereduan oinarritzen da. Eredu hori:
- Eusko Jaurlaritzaren prozeduren tramitazioa eraikitzeko eta estandarizatzeko erreferentziazko eskema eta oinarrizko esparrua da
- Prozedura eta espedienteen gutxieneko informazio bateratua definitzen du, ikuspegi hirukoitz batetik: herritarren ikuspegia, kudeatzailearena eta espedienteen tramitatzailearena
- Antzeko ezaugarriak dauzkaten administrazio-prozedurak arlotan taldekatzen ditu, eta arlo horietako bakoitzerako gutxieneko informazio bateratua (faseak, tramiteak, datuak) definitzen eta ezartzen du
Espedienteen Tramitazioak honako utilitate hauek dauzka:
- Espediente Elektronikoen Gordailua
- Tramiteak eta atazak
- Tramitazio Bezeroa
- Zerbitzuen interfazea
Espediente Elektronikoen Gordailua
Espediente Elektronikoen Gordailua PLATEA Tramitazioan dauden espedienteen karpeta elektronikoen multzoa da.
Espediente Elektronikoen Gordailuak espediente guztien informazioa biltzen du (PLATEA Tramitazioaren A eta B ereduetan), paperean zein elektronikoki edo bien arteko konbinaketa batean tramitatu diren.
Tramitatutako espedienteen informazio guztia zaintzeaz arduratzen den sistema da; izan ere, bere zereginetako batzuk honako hauek dira:
- Espedientearen oinarrizko informazioa, adibidez hasierako eta amaierako datak, arduraduna, parte hartzen duten pertsona fisiko edo juridikoak, dokumentuak eta abar.
- Tramitazio osoaren historia gorde, bai egindako tramite eta atazak, bai baliogabetutakoak
Espediente Elektronikoen Gordailuan espedienteak hasieran kargatzea
Espedienteak hasieran kargatzea, beste sistema batzuetatik datorren informazioa PLATEA Tramitazioan sartzeko tresna da.
Hasieran kargatzea, espedienteen kanpoko sistemetako informazioa duten XML fitxategiak kargatzeko bidea ematen duen prozesua da. Espediente horiek, daukaten informazioa balidatu ondoren, Espediente Elektronikoen Gordailuan nahiz Herritarren Ikuspegian kargatuko dira.
Kargatu ahal den informazioa: eskabideak, ofiziozko hasiera, ekarpenak, espedientearekin lotutako atazak, parte-hartzeak eta espedienteen arteko harremanak.
Tramiteak eta atazak
Prozedura baten tramitazioak osagai hauek dauzka:
- Tramitea: Tramitatzaile batek modu sekuentzialean egindako jarduketen edo atazen multzoa
- Atazak: Tramite bat osatzen duten oinarrizko tratamendu-unitateak. Ekintza zehatz batzuei lotuta daude
Tramitagune
Tramitagune tramitazio elektronikora sartzeko ate den aplikazio horizontala da, Administrazioak nahiz herritarrek eskatuta hasitako prozeduretarako. Aplikazio horretan, espediente elektronikoak prozedura-arloen arabera taldekatuta aurkitzen ditugu (laguntzak, bekak eta diru-laguntzak, erregistroak, ziurtagiriak, administrazio-jarduketak, herritarren elkarreragina…).
Tramitagune, Jaurlaritzaren 2014ko uztailaren 29ko Erabakiaz geroztik, Administrazio Orokor honetan, bere erakunde autonomoetan eta administrazio-sareko sektore publikoko erakundeetan barneko eskabide edo kontsulta guztiak burutzeko aplikazioa da.
Aplikazioari esker espedienteen kudeaketa osoa egin ahal da, eta zentro organiko bakoitzean eskatutako ezaugarriak dauzkaten pertsonek, itxi diren espedienteak Tramitagunetik artxibo elektronikora bidali ahal dituzte.
2016ko apirilaren 4tik aurrera erabilgarri dago Tramitagune Mahaigaina, Eusko Jaurlaritzaren tramitazio elektronikorako sarrera bateratu bakar berria.
Administrazio Elektronikoaren Ereduan, Tramitagune mahaigaina bitarteko elementua da administrazio honetan dihardugunen eta gure zerbitzuak eta produktuak hartzen dituztenen, hots, herritarren artean. Administrazio Elektronikorako Plataforma Komuneko tresnen informazioa eta datuak ustiatzen ditu, eta aukera ematen du datuetan oinarrituta kudeaketa egiteko eta erabakiak hartzeko; horixe da politika publikoak estrategikoki planifikatzeko eta ebaluatzeko oinarria, ezinbestekoak baitira horiek gardentasunerako eta herritarren parte-hartzerako, eta, azken batean, Gobernu Onerako.
Tramitazio Bezeroa
PLATEA Tramitazioa azpiegiturako Espedienteen kudeatzaile Orokorra da; sail guztiei bidea ematen die euren prozeduren espedienteak tramitatzeko.
Tramitazio Bezeroa honela definitzen da: tramitatzailearen interfazea, bidea ematen duena tramitatzen ari den espediente baten informazioa eskuratzeko. Espediente bakoitzerako honako hau erakusten du: egiten ari diren atazei buruzko informazioa, interesdunak zein beste tramitatzaile batzuek egiteko dauzkaten jarduketak, espedientean egin daitezkeen ataza guztien zerrenda, espediente horretan egindako atazen historia eta abar.
PLATEA Tramitazioko beste osagai batzuekin harremana dauka; hona hemen beste osagai horiek:
- Prozedurak konfiguratzeko fitxategia: prozedurari buruzko informazio guztiaren jatorri den sistema
- Espediente elektronikoen gordailua: Tramitazio Bezerotik tramitatutako espedientearen karpeta elektronikoaren gordailua
- Tramiteak eta atazak konfiguratzeko fitxategia / Tramitazioan laguntzeko sistema: prozeduraren tramitazioaren modelaketa eta ataza batzuen eta besteen iradokizunaren sekuentzia lortzeko erabiltzen den sistema
- Alerten eta zereginen kudeatzailea: zereginak eta alertak bidaltzeko mezularitza-prozesua erabiltzea hautatu duten sistemekin elkarreraginean aritzeko tramitatzaileak erabili ahal duen sistema
- Eskabideak aurkezteko eta Dokumentuak formalki aurkezteko prozesua: beharrezkoak diren eskabideak eta dokumentuak bidaltzea, geroago tramitatzeko
Tramitatzailea autentifikatu ondoren, tramitatzailea Tramitazio Bezeroaren interfaze grafikoan sartzen da. Interfaze horrek honako aukera hauek dauzka:
- Atazaren arabera antolatu: erabiltzaileak dauzkan ataza eta itxaronaldi guztiak erakusten ditu, bere banako postontziari, organo kudeatzaileari, sailari, edo bere taldeko postontziei esleituta daudenak
- Espedientearen arabera antolatu: atazak dauzkaten espedienteen edo banako postontziko itxaronaldien zerrenda erakusten du, baita organo kudeatzailea, saila, erakundea edo bere taldeko postontziak
- Bilatzaileak: aukera honi esker espedienteak eskuratu ahal dira, bilaketa-iragazki batzuetatik abiatuta
- Ofiziozko hasiera: Administrazioari bidea ematen dio prozedura bat ofizioz hasteko
Tramitazio Bezeroaren bidez espediente zehatz batera sartzea dago, espediente hori tramitatzeko; hala, aukera hauek eskura egongo dira:
- Egiten ari diren atazak: aukera horren bidez, tramitatzailea espediente baten barruan egin gabe dauden tramitazio-atazetara sartu ahal da
- Espedientearen bisorea: horren bidez espedientearen informazio guztia orokorrean ikusi ahal da: oinarrizko datuak, espedienteko interesdunak, beste espediente batzuekiko harremana, espedienteari lotutako dokumentazioa eta abar.
- Dokumentuak eta baimenak: horren bidez, herritarrek ekarritako eta administrazioak sortutako espedienteko dokumentuak ikusi eta kudeatu ahal dira, bai eta administrazioak dauzkan datu edo dokumentuak eskuratzeko interesdunek emandako baimen edo adostasunak ere
- Historia: Espedientean gauzatutako, errefusatutako eta baliogabetutako izapideen eta atazen zerrenda erakusten du
- Burbuila-menua: tramitatzaileak tramitazio-atazak kontsultatu eta hasi ahal ditu, baita itxaronaldiak hasi, amaitu eta baliogabetu ere. Menu horretatik, tramitatzaileak ebazpen-epea kudeatu ahal du, eta espedienteak fiskalizatu eta lekualdatu ere bai
Zerbitzuen interfazea
Tramitazio bat beren BackOfficeko Espedienteen kudeatzailean sartu nahi duten sailentzat erabilgarri dauden tramite elektronikoen multzoa da.
Honela definitzen da Zerbitzuen Interfazea: PLATEA Tramitazioko tramitazio elektronikoko zerbitzuetara sartzeko interfaze grafikoa. Interfaze grafiko horren bitartez jakinarazpenak sortu eta kontsultatu ahal dira, baita sinadurak sortu eta fiskalizatzeko eskaerak egin eta eskaera horiek Kontrol Ekonomikoko Bulegoari kontsultatu ere.
Era berean, aukera dago web zerbitzuak erakutsiz funtzio horiek erabiltzeko, aukera programatikoa hautatzen duen sailentzat.
Espedienteen tramitazioa – Jakinarazpenak eta komunikazioak
PLATEA Tramitazioa azpiegituran dauden tramite eta atazen artean, jakinarazpenak eta komunikazioak nabarmentzen ditugu. Azpiegituraren bidez jakinarazpenak eta komunikazioak argitaratu ahal dira, bai Eusko Jaurlaritzarenak bai kanpoko erakundeenak (Aldundiak, Udalak eta abar).
Jakinarazpenetan hartu izanaren agiria eskatzen da, komunikazioetan ez bezala. Izan ere, azken horiek informazioa emateko dira soilik.
Jakinarazpenarekin zerikusia duten dokumentuak honako hauek dira:
- Jakinarazpen-dokumentua eta dokumentu erantsiak
- Argitaratzeko bidali izanaren frogagiria (loteak bakarrik)
- Argitaratu izanaren frogagiria -> lege aldetik ondorioak dauzka, jakinarazpenaren irteera-erregistroko informazioa dauka, baita jakinarazpena eta bere erantsiak herritarrarentzat erabilgarri zein egunetatik eta zein ordutatik aurrera dagoen azaltzen duen informazioa ere
- Hartu izanaren agiria. Jakinarazpena jaso edo errefusatu den eguna eta ordua
Jakinarazpenetan eta komunikazioetan esku hartzen duten sistemak honako hauek dira:
- Jakinarazpenen sistema horizontala Eusko Jaurlaritzaren jakinarazpenak –elektronikoak zein posta bidezkoak– kudeatzen dituen sistema da
- Jakinarazpen telematikoko pasabidea Eusko Jaurlaritzaren zein kanpoko erakundeen jakinarazpen elektronikoak argitaratzen dituen sistema da
Jakinarazpenak agertoki batean edo bestean erabiltzen diren, jakinarazpenen sistema horizontalak eta jakinarazpen telematikoko pasabideak ekintzen multzo bat edo bestea egiten dute. Hona hemen ekintza horien laburpena, grafiko batean:
1. Eusko Jaurlaritzaren jakinarazpen elektronikoak. Tramitazio ereduaren arabera (A, B edo C):


2. Kanpoko erakundeen (Aldundiak, Udalak eta abar) jakinarazpen elektronikoak:

Jakinarazpen edo komunikazio bat egiten denean baimenduta dago abisuak bidaltzea, bai posta elektroniko bidez bai SMS bidez, tramitatzaileak egokitzat jotzen dituen pertsonei. Jarraian azalduko da abisu horien edukia, zein kanal hautatu den kontuan hartuta:

Ziurtagiriak
Pertsona fisiko eta juridikoek ziurtagiriak egiteko eskatu ahalko dute euskadi.eus-en, sinadura elektroniko aitortua erabiliz, bai eta euskarria, paperezkoa edo elektronikoa, aukeratu ere.
Ziurtagiri elektronikoak emateko, beharrezkoa izango da organo edo funtzionario eskudunaren sinadura elektroniko aitortua. Hala, ziurtagiri elektronikoek eta paperezko euskarrian emandakoek ondorio berdinak izango dituzte.
PLATEA Tramitazioko Ziurtagiri Telematikoen Sistemaren eginkizuna da ziurtagiri elektronikoak eskatzeko, argitaratzeko eta entregatzeko beharrezkoak diren informazio-egiturak eta zerbitzuak eskura jartzea.
PLATEA Tramitazioko Ziurtagiri Sistemaren bidez, herritarrek eskatuta ziurtagiriak automatikoki egin ahal dira (tramitatzaile batek esku hartu gabe), edo bestela ziurtagiria eta sinadura eskuz eginda.
Era berean, Ziurtagiri Sistema arduratzen da jaulkitako ziurtagiriak eskaria egin duten herritarrei entregatzeaz. Ziurtagiri elektronikoak eskatzaileen esku jarriko dira Nire karpetaeko Ziurtagiriak izeneko bandejan.
Ziurtagiri Sisteman oinarrituta, PLATEA Tramitazioak Ziurtagirien Kudeatzailea izeneko aplikazioa dauka. Aplikazio horren bidez tramitatzaileak ikusi ahal ditu herritarrek bidalitako ziurtagiri-eskariak, baita geroago nola argitaratu diren ere, bai bide elektronikotik bai paperean (inprimatzeko eta posta arrunt bidez bidaltzeko).
Beste sistema batzuekin integratzea
Sarreren/Irteeren Erregistroarekin integratzea
Horren bidez Eusko Jaurlaritzarentzat eta bere erakunde autonomoentzat erregistro-idazpenak egin ahal dira, eta idazpen horien osotasuna eta sekuentzia bermatuta daude. Honako agertoki hauetan erabiltzen da:
- Sarrerako idazpena: Administrazioari herritarrak edo Administrazioak berak eskabide bat edo dokumentu bat entregatzen dionean
- Irteerako idazpena: jakinarazpenak/komunikazioak egitean eta Eusko Jaurlaritzaren ziurtagiriak argitaratzean eta Administrazioaren beraren barruan dokumentazioa irteten denean
Zein kanal erabili den kontuan hartuta –kanal elektronikoa edo aurrez aurreko kanala–, honako hauek erabili ahalko dira:
- Aurrez aurreko erregistro-sistema: dokumentuak egokia den erregistro-liburuan erregistratzeaz eta frogagiriak egiteaz arduratzen da
- Erregistro telematikoko sistema: elektronikoki erregistratzeaz, erregistroaren frogagiria egiteaz eta idazpena dagokion erregistro-liburuan finkatzeaz arduratzen da
Erregistro telematikoko sistemaren eginkizunak honako hauek dira:
- Kanal elektronikoaren bidez aurkeztutako dokumentu elektronikoen erregistro-idazpenak egitea, sarrerakoak zein irteerakoak
- Erregistro-idazpen horien osotasuna eta sekuentzia zaintzea
- Sarrera-erregistroko frogagiriak sortzea, sinatzea eta gordetzea
- Erregistro-idazpen telematikoak Eusko Jaurlaritzako sarrerako/irteerako erregistroan finkatzea
Finkapena modu asinkronoan egiten da S/I erregistroan. Finkatzeko prozesuak organo kudeatzailearen erregistro-bulegoa zein den aztertzen du eta dokumentuak erregistro-bulego horretara bidaltzen ditu; hala, aplikazio horretan kontsultatu ahalko dira bai aurrez aurreko erregistroak, bai erregistro elektronikoak.
Erregistro telematikoko sistema administrazio elektronikoan eskuduna den zuzendaritzak kudeatzen du.
Erregistro telematikoko sistema EAEko administrazioaren egoitza elektronikoari dagokion data-ordu ofizialek eraentzen dute.
Bi data kudeatzen ditu:
- data Aurkezpen :
- aurkezpena benetan egin zen data
- aurkezpenerako epeak ezarri badira, data-ordu hori erabiliko da eskabidea aurkezpen-epearen barruan sartu zen jakiteko
- Erregistro data:
- tramitazio-epeak kalkulatzeko baliozko data-ordua
- bat dator aurkezpenekoarekin, salbu eta aurkezpena erregistro elektronikorako baliogabea den egun batean egiten bada; hala gertatuz gero, hurrengo laneguneko zeroak eta segundo batean egin dela ulertuko da
Dokumentuen Kudeaketarekin integratzea
Eusko Jaurlaritzako Dokumentuak Kudeatzeko Sistemarekin, dokusirekin integratzen da, dokumentazioa nahiz dokumentu horren sinadurak kudeatzeko funtzioak eskura jartzeko, administrazio-prozedura baten esparruan.
Dokumentuen sinadurarekin integratzea
PLATEA Tramitazioaren Sinadura Sistema Horizontala, Izenpeko zerbitzuak erabiliz, Eusko Jaurlaritzaren aplikazioak sinadura-funtzioez hornitzeaz arduratzen da; hala, utilitateak eskaintzen ditu, xede hauekin:
- Funtzio kriptografikoak maneiatzea
- Sinadurak sortzea sinadura elektronikoko nazioarteko estandarren eta Euskal Autonomia Erkidegoko Administrazioaren sinadura-politikaren arabera. Esparru honetan, politika hori administrazio elektronikoaren arloan eskumena duen organoak argitaratzen du
- Estandar horien eta araudiaren arabera sinatutako dokumentuak egiaztatzea
- Dokumentu baten ziurtagiriei eta sinadurei buruzko informazioa lortzea
- Sinadura digitalak eguneratzea, sinadura horiek egiaztatzeko eta kontserbatzeko

Kontrol Ekonomikoko Bulegoarekin integratzea
PLATEA Tramitazioak interfaze bat eskura jartzen du, azpiegiturak kudeatzen dituen espedienteen esku-hartzea ahalbidetzeko. Eusko Jaurlaritzaren espediente guztien karpeta elektroniko guztien ikuspegi bakarra ematen da.
Edozein espediente-kudeatzailetatik, tramitatzaileak fiskalizazio-eskaera bat egiten du; horren bitartez posiblea da karpeta elektroniko bat bidaltzea esku hartzeko, eta Kontrol Ekonomikoko Bulegoaren modulutik espedientearen karpeta elektronikoa aztertu ahal da, fiskalizazioa egin ahal izateko.
Finantza-erakundeekiko elkarreragingarritasuna
[Eusko Jaurlaritza]ren helburua da [Administrazio Efiziente] baterantz aurrera egitea; horrekin eragile askok daukate zerikusia, eta eragile nagusietako bat [Finantza Erakundeak] dira prozesuen efizientzia handiagoa lortuko bada, eskuzko eragiketak eta datuen transmisioak digitalizatzea eta automatizatzea oinarri hartuta:
[Eusko Jaurlaritza] eta [Finantza Erakundeak] elkarlanean aritu dira [elkarreragingarritasun tresna] espezifiko batzuk taxutzeko:
| AOKSI (Administrazioaren Ordainketa eta Kobrantzen Sistema Integratua) |
[EDITRAN] bidezko elkarreragingarritasuna [Finantza Erakunde]ekin, besteak beste hau lortzeko:
eta gainera, informazio hori [Eusko Jaurlaritza]ko kontabilitate-sistemekin integratzea |
| Ordainketa pasabidea |
[Internet] bidezko elkarreragingarritasuna [Finantza Erakunde]ekin, herritarrek edo enpresek ordainketa elektronikoa egin ahal izan dezaten:
|
| Kontu korronte zenbakien titulartasuna ziurtatzeko pasabidea | Horren bidez, [Finantza Erakunde] batek kontu korrontearen zenbaki jakin baten titulartasunari buruz egindako ziurtagiria eduki dezake edozein [administrazio]k |
| Berme telematikoen pasabidea (abalak) |
Berme baten bizi-ziklo osoa kudeatzen duen pasabidea:
[Berme telematikoen pasabide]aren oinarrizko sistemak taxututa dauden arren, oraindik EZ da hedatu [Berme erakunde]etan eta [Administrazio]etan. |
Gaur egun:
- [Ordainketa-pasabidea]ren bidez [Euskal administrazio] gehienei (Eusko Jaurlaritza, Aldundiak, Udalak eta abar) tasak eta prezio publikoak telematikoki eta aurrez aurre ordaindu ahal zaizkie. Guztira 3.000 mota baino gehiagoko tasak / prezio publikoak dira; horrek esan nahi herritarrek ia-ia edozer ordaindu ahal dutela telematikoki (eta kasu askotan aurrez aurre).
- Hirugarren baten ordainketa eskatzen duten aplikazio ia-ia guztiak [Ordainketa pasabidea]n / [SIPCA]n integratuta daude
- [Euskal administrazio] ia-ia guztiek [Eusko Jaurlaritza]k eskura jarritako [Finantza Erakundeekiko elkarreragingarritasun]eko tresnak erabiltzen dituzte
- Plataforma horren transakzioen bolumena egundokoa da
beraz, esan daiteke azpiegitura teknologikoa funtsezko pieza bat dela [Eusko Jaurlaritza]k eta beste [Euskal administrazio] batzuek zerbitzuak emateko
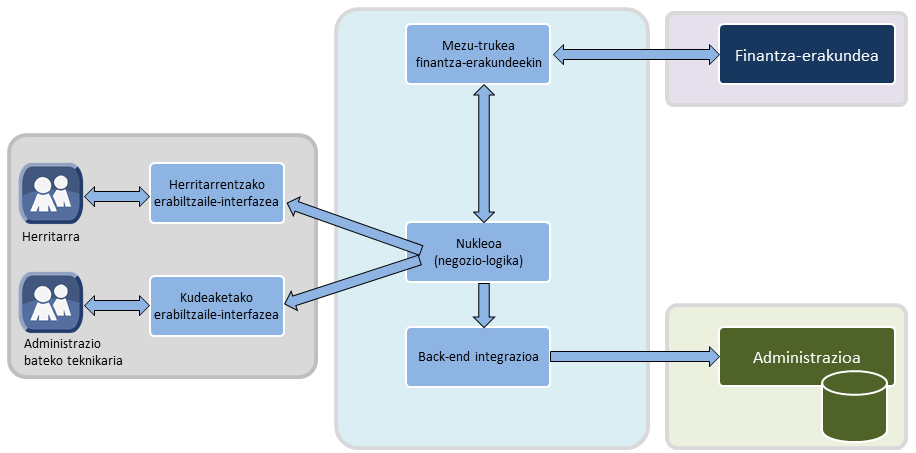
Arkitektura
[Finantza-erakundeekiko elkarreragingarritasuna]ren osagai guztiek arkitektura berbera daukate; arkitektura horrek, oso maila handian, honako modulu hauek dauzka:

| Nukleoa | Negozio-logika barnean hartzen du |
| Mezu-trukea [Finantza Erakunde]ekin | [Finantza Erakunde]ekin informazioa trukatzearen arduradunak “bitartekari” lana egiten du nukleoan azaldutako funtzioen eta [Finantza Erakunde]en artean |
| Back-End Integrazioa | Datuak bidaltzen ditu, [Administrazioen] back-end sistemetan finkatzeko (adib.: SIPCA [Eusko Jaurlaritza]n) |
| Kudeaketako erabiltzaile-interfazea |
Erabiltzaile-interfaze horren bidez, pasabidea erabiltzen duten [Administrazio]etako teknikariek honako hau egin dezakete:
|
| Herritarrentzako erabiltzaile-interfazea | Herritarrek “ikusten” duten erabiltzaile-interfaze horrek zehazki pasabidearen funtzioa eskura jartzen du, adibidez [Ordainketa pasabidea]n likidazio baten ordainketa egitea, edo bermeen pasabidean abal bat eskatzea. |
Barnean, modulu horiek oso konplexuak dira; izan ere:
- Ehunka funtzio eta azpi-modulu espezifiko daude ehunka [Administrazio]ren beharrizan arruntei –batzuetan espezifikoak diren beharrizanei- erantzuna emateko.
- Sistema oso-oso konfiguragarria da –[Auto-kudeaketa] moduluan oinarrituta- , plataforma hori [Administrazio] / [Finantza Erakunde] bakoitzaren beharrizan espezifikoen arabera moldatzeko
- [Finantza Erakunde] bakoitzarekiko elkarreragingarritasuna arazo konplexua da; izan ere, erakunde horietako bakoitzak ad-hoc tratamendu partikularra eskatzen du
- Sistemaren eskalagarritasuna berebizikoa da, egunero ehun milaka transakziori eusten zaielako
Osagaiak
Ordainketa-pasabidea: MiPago / NireOrdainketa
[Ordainketa-pasabidea] (MiPago/NireOrdainketa), [Finantza-erakundeekiko elkarreragingarritasuna]ren barruan, azpiegiturarik beteranoena da (2000. urtean taxutu zen), baita hedadura gehiena daukana ere:
| Funtzionaltasuna |
[Ordainketa-pasabidea]k [Finantza Erakunde]ekiko elkarreragingarritasunaren arloko funtzionaltasun hau dakar:
|
||||||||||
| Aplikazioen integrazioa |
Aplikazioen integrazioa XML mezuen trukean oinarritzen da [App-a] <-> [NireOrdainketa] elkarrizketa bideratzeko, Java API bat eskura jartzen da. API horrek aplikazioari XML mezuak konposatzearen / interpretatzearen eta jasotzearen / [NireOrdainketa]ra bidaltzearen konplexutasuna kentzen dio Java APIa gehien garatzen eta mantentzen dena den arren, .Net-erako eta PHP-rako APIak ere daude |
||||||||||
| Finantza-erakundeekiko integrazioa |
Aplikazioen integrazioa XML mezuen trukean oinarritzen da [App-a] <-> [NireOrdainketa] elkarrizketa bideratzeko, Java API bat eskura jartzen da. API horrek aplikazioari XML mezuak konposatzearen / interpretatzearen eta jasotzearen / [NireOrdainketa]ra bidaltzearen konplexutasuna kentzen dio |
||||||||||
| Integratutako erakundeak |
|
||||||||||
| Kudeaketa |
[Ordainketa-pasabidea], sistema oso konfiguragarria da, eta bere erabiltzaile diren [Finantza Erakunde]en eta [Administrazio]en beharrizanei egokitu ahal zaie. Konfigurazio horren kudeaketa, integratuta dauden erakundeen kopurua kontuan hartzen bada, egundoko arazoa da. Arazo hori arintzeko, integratutako erakundeei –finantza-erakundeei zein administrazioei- konfigurazioa autokudeatzeko aukera ematen dien aplikazio bat zabaldu da; hala, [Eusko Jaurlaritza]ko arduradunei lan hori arintzen zaie. Aplikazio hori gaur egun ehunka erabiltzailek erabiltzen dute [Euskal Administrazio] / [Finantza Erakunde] guztietan, honetarako:
|
Kontu korronte zenbakien titulartasuna ziurtatzeko pasabidea:
Negozio-prozesu askok hirugarrenei lotutako kontu korronte zenbakiak erabiltzen / gordetzen dituzte. Kontu korronte zenbaki bat aktibo dagoela eta benetan ustez titularra den hirugarren batena dela ziur jakitea lagungarria da [Administrazioa]ren prozesuak optimizatzeko, erroreak eta errore hori konpontzeko geroko lana (askotan eskuzko lana) saihesten dituelako.
[Kontu korronte zenbakien titulartasuna ziurtatzeko pasabidea] xede honekin eratu zen: [Finantza Erakundeek] kontu korronte zenbaki baten ziurtagiri bat egiteko lana automatizatzea; ziurtagiri horrek egiaztatu egiten du benetan kontu korronte hori:
- Badagoela
- Hirugarrenak kontuarekin harremana daukala (titularra / titularkidea / baimendua / eta abar)
| Funtzionaltasuna |
|
||||||
| Aplikazioen integrazioa |
Aplikazioen integrazioa XML mezuen trukean oinarritzen da [App-a] <-> [Ziurtapen-pasabidea] elkarrizketa bideratzeko, Java API bat eskura jartzen da. API horrek aplikazioari XML mezuak konposatzearen / interpretatzearen eta jasotzearen / [Ziurtapen-pasabide]ra bidaltzearen konplexutasuna kentzen dio |
||||||
| Finantza-erakundeekiko integrazioa |
Aplikazioen integrazioa XML mezuen trukean oinarritzen da [App-a] <-> [Ziurtapen-pasabidea] elkarrizketa bideratzeko, Java API bat eskura jartzen da. API horrek aplikazioari XML mezuak konposatzearen / interpretatzearen eta jasotzearen / [Ziurtapen-pasabide]ra bidaltzearen konplexutasuna kentzen dio |
Berme telematikoen pasabidea
[Berme telematikoen pasabidea]ren bidez, herritarrek eta enpresek honako hau egin ahal dute:
| [Herritar]rek |
|
| [Berme-erakunde]ek |
|
| [Administrazio publiko]ek |
|
[Berme telematikoen pasabidea] erabiliz, berme baten (abala edo eskudiruzko gordailua) bizi-zikloa osorik elektronikoki kudeatu ahal da, [hirugarren] batek [berme-erakunde] bati eskatzen dionetik, abal hori libratzen edo betearazten den arte, tartean [Administrazioa]n aurkezten dela; gaitasuna ematen du berme baten ezarpena eskatzen duten prozedura jakin batzuk ere era berean osorik elektronikoki egiteko.
Elkarreragingarritasuna
Elkarreragingarritasuna datuak partekatzeko eta informazioa eta jakintza trukatzeko gaitasuna da; kasu honetan, informazio-sistemen artean eta sistema horietaz baliatzen diren prozeduren artean.
Honakoak dira elkarreragingarritasunaren helburuak:
- Paperaren erabilera murriztea, baita ezabatzea ere
- Administrazioak lehendik daukan informazioa ez eskatzea herritarrari
- Administrazio elektronikoaren eta informazioaren gizartearen garapena bideratzea
PLATEA Tramitazioa azpiegiturak sistema batez hornitzen ditu aplikazioak, eta sistema horrek aplikazio horien elkarreragingarritasuna bideratzen du; hala, aplikazio batzuen eta besteen artean informazio trukea errazten da, Eusko Jaurlaritzako organo eta erakundeen eremuan, baita kanpoko beste erakunde batzuekin ere. PLATEA Tramitazioa, informazioaren deszentralizazioa oinarri duen azpiegitura da. Hain zuzen ere, deszentralizazio hori lortzeko, sail bakoitzaren jabetzako hainbat informazio-gordailu erabiltzen da. Aplikazio batzuen eta besteen artean informazioa trukatzeko sortu da.
PLATEA Tramitazioak eskura jartzen duen sisteman erregistro eta aplikazio sektorial batzuek eskainitako zerbitzuak biltzen dira. Zerbitzu horiek hirugarrenei buruzko datuak barnean hartzen dituzte, eta kontsumitzaile diren sistemen eskura informazio-zerbitzuen multzo bat jartzen dute.
PLATEA Tramitazioan, elkarreragingarritasunaren oinarria informazio trukea da; honako hauekin trukatzen da, hain zuzen ere, informazioa:
- Kanpoko erakundeekin (Kanpoko elkarreragingarritasuna): Udalak, Aldundiak, Notarioak eta abar.
- Eusko Jaurlaritzako Sail edo erakundeekin (Barneko elkarreragingarritasuna)
Barneko elkarreragingarritasunerako zein kanpoko elkarreragingarritasunerako (beste modu batean esanda, Eusko Jaurlaritzaren eta kanpoko erakundeen arteko informazioaren trukea), PLATEA Tramitazioan honako utilitate hauek daude:
- Zerbitzu-katalogoa
- Aztarnen erregistroa
- Abalen eta bermeen erregistroa
- Elkarreragingarritasunerako Interfazea
Helburua da informazio-sistemei aukera ematea datuak trukatzeko paperezko dokumenturik aurkeztu behar izan gabe, berme egokiekin baimenen, segurtasunaren (egiazkotasuna, osotasuna eta nahitaezko onarpena) eta trazabilitatearen (auditoretza) aldetik.
Zerbitzu-katalogoa
Zerbitzu-katalogoak zerbitzuei buruzko informazio guztia dauka, bai zerbitzuak emateko alderdi teknikoan beharrezkoa dena, bai garatzaileei zerbitzu interesgarriak bilatzeko eta hautatzeko bidea ematen dien informazioa.
Aztarnen erregistroa
Aztarnen erregistroa erakundeen artean transmititutako informazioa gordetzeko sistema da. Elkarreragingarritasunaz baliatuta egiten diren transmisioak erregistratuta geratu behar dira; transmisio bakoitzaren datu hauek zehaztuko dira: transmisioari lotutako testuinguru-informazioa, eskatzailea nor izan den, kontsultaren helburua eta data.
Honako hauek dira aztarnen erregistroaren helburuak:
- Elkarreragingarritasun-sistema auditoretzako modulu batez hornitzea.
- Egindako datu transmisioen eskuragarritasuna eta berreskurapena bermatzea.
Abalen eta bermeen erregistroa
Baimenen eta bermeen erregistroa interfaze grafikoa da. Interfaze horri esker, elkarreragingarritasun-zerbitzuak erabiltzeko baimenak nahiz zerbitzu horiek behar bezala erabiltzeko konpromiso-bermeak kudeatu ahal dira.
Elkarreragingarritasunerako interfazea
Elkarreragingarritasunerako interfazearen bidez, Eusko Jaurlaritzako tramitatzaileek elkarreragingarritasun-zerbitzuak inbokatzeko bitarteko bat daukate. Helburua da zerbitzuak kontsumitzen dituzten erakundeei web aplikazio bat eskuratzeko modua ematea. Hala, erakunde horiek web aplikazio horren bitartez erabilgarri dauden barneko eta kanpoko elkarreragingarritasun-zerbitzuak eskuratu ahal dituzte, zerbitzu bat modu programatikoan abiarazteko aplikazio bat eduki behar izan gabe.
Kanpoko elkarreragingarritasunaren barruan, PLATEA Tramitazioak Notarioekiko elkarreragingarritasunerako pasabidea aurkezten du.
Notarioekiko elkarreragingarritasunerako pasabidea (Kanpoko elkarreragingarritasuna)
Notarioekiko elkarreragingarritasunerako pasabidea, Notariotzaren Kontseilu Nagusiari Eusko Jaurlaritzarekin elkarreraginean aritzeko bidea ematen dion sistema da. Hala, notario batek bere notario-plataformatik beharrezkoak diren jarduketa guztiak egin ahal ditu, eskritura publikoa eskatzen den tramite guztietan; hona hemen tramite horiek:
- Eskabideak aurkeztea (ordezkari gisa)
- Dokumentuak aurkeztea
- Jakinarazpenak jasotzea
Konfigurazioa
Prozeduren konfigurazioa
Administrazio-prozeduren informazioaren gordailua da. Bere eginkizun nagusia da laguntza ematea prozedurei buruzko datuak eskuratu behar dituzten PLATEA Tramitazioaren azpiegiturako beste sistema batzuen jarduketarako.
Interfaze grafikoa dauka, eta interfaze horren bidez, baimendutako erabiltzaileek prozeduraren informazio guztia kudeatu ahal dute.
Prozedurak konfiguratzeko fitxategiak honako informazio hau dauka:
- Prozedurari buruzko informazio orokorra: epeak, datak, egutegiak, organo kudeatzaileak eta bestelako informazio garrantzitsua
- Eskabidearen/ekarpenaren betekizunak, Eskabideak/Ekarpenak aurkezteko prozesurako ezinbestekoak direnak: formularioa, aurkeztu beharreko dokumentazioa, eskabidearen/ekarpenaren helburuko postontzia eta abar.
- Tramitaziorako beharrezkoa den informazioa: tramitatzaileak aurkeztu beharreko dokumentazioa, balizko jakinarazpen-egintzak eta abar.
- Nire karpeta-en aurkezteko beharrezkoa den informazioa: testu arau-emailea eta abar.
Tramiteen eta atazen konfigurazioa
Prozedurak konfiguratzeko fitxategian, prozedura jakin baterako, egin daitezkeen tramiteak eta atazak konfiguratzeko atal bat dago, eta horietako bakoitzerako egikaritza-baldintzak, tramitearen datuak eta abar zehazten dira.
Tramiteen eta atazen konfigurazio horrek PLATEA Tramitazioko administrazio-prozeduren tramitazio-fluxua definitzen du, plataforman zehaztutako oinarrizko tramite eta atazetan oinarrituta.
Tramiteen eta atazen konfiguraziorako interfaze grafikoaren bidez honako ekintza hauek egin ahal dira:
- Prozeduren tramitazio-fluxuak kudeatu
- Prozeduren arloen tramitazio-fluxuak laguntza gisa eskaini
Tramitazioan laguntzeko sistema, tramitazio bezero bati ataza berriak iradokitzea helburu duen tramitazio-motorra da. Tramitazioan laguntzeko sistemaren helburua da prozedura baten fluxuaren atazak bere espedienteko atazekin erlazionatzea:
- Prozedura baterako zehaztutako tramiteen eta atazen zerrenda eskura jartzea
- Espediente bateko lehenengo ataza zen den adieraztea
- Espediente bateko ataza arbitrario bat egiteko bidea ematea
- Ataza bat egin ondoren espediente bateko ataza berriak tramitatzen jarraitzeko bidea ematea
| Esparrua | Zerikusia duten sistemak/aplikazioak |
| Herritarrak |
Eskabideak eta ekarpenak aurkeztea -> Formularioen toolkita Nire karpeta -> Herritarren ikuspegia/Nire karpeta Egiaztapena eta sinadura -> Egiaztapeneko eta sinadurako ataria |
| Tramitatzaileak |
Espedienteen tramitazioa -> Tramitazio bezeroa/Tramitagune/Espediente Elektronikoen Gordailua/Zerbitzuen interfazea/Tramitazio atazak Espedienteen tramitazioa-Tramitazio atazak-Jakinarazpenak eta komunikazioak -> Jakinarazpen telematikoko pasabidea/Jakinarazpenen sistema horizontala Espedienteen tramitazioa-Tramitazio atazak-Jakinarazpenak eta komunikazioak -> Jakinarazpen telematikoko pasabidea/Jakinarazpenen sistema horizontala |
| Beste sistema batzuekin integratzea |
Sarreren/Irteeren Erregistroarekin integratzea -> Erregistro telematikoko sistema Dokumentuen Kudeaketarekin eta Sinadurarekin integratzea -> Sinadurako sistema horizontala Ordainketekin integratzea -> Ordainketa-pasabidea |
| Elkarreragingarritasuna |
NISAE - Euskadiko Administrazioen Segurtasunerako eta Elkarreragingarritasunerako Nodoa Kanpoko elkarreragingarritasuna -> Notarioekiko elkarreragingarritasuneko pasabidea |
| Konfigurazioa |
Prozedurak -> Prozedurak konfiguratzeko fitxategia Tramiteak -> Tramiteen eta atazen konfigurazioa/Tramitazioan laguntzeko sistema |
Ez da aplikatzen
Ez da aplikatzen
Ez da aplikatzen
- Artxiboen kudeaketa Metodologiak (eta Arau teknikoa) - Dokumentu, Artxibo eta Liburutegien kudeaketa
- Dokumentuen kudeaketa Metodologiak (eta Arau teknikoa) - Dokumentu, Artxibo eta Liburutegien kudeaketa
- NISAE - Euskadiko Administrazioen Segurtasunerako eta Elkarreragingarritasunerako Nodoa Zerbitzuak (Teknologikoak) - Elkarreragingarritasun-zerbitzuak
- Garapenerako gidalerroak Metodologiak (eta Arau teknikoa) - Aplikazioen garapena
- 1go Bertsioa: 2017-07-03 (azken bertsioa)
