Plataforma-zerbitzuak
Plataforma-zerbitzuetan, Eusko Jaurlaritzaren informazio-sistemetarako zerbitzuak eta osagaiak ezartzeko eta garatzeko aukera ematen duten hardware-plataformak eta software-arkitekturak biltzen dira.
Onartutako plataformak sailkatzeko lehendabiziko irizpidea geruza anitzeko arkitektura batean duten kokapena da:
- «FrontEnd» zerbitzariak
- Weba
- «BackEnd» zerbitzariak
- datu-baseak integratzeko aplikazioetarako
- dokumentuak kudeatzeko
- edukiak kudeatzeko
- administrazioko artxiboak kudeatzeko
- GIS
- autoprestakuntzarako
- liburutegiak kudeatzeko
- CRMrako
Onartutako plataformak sailkatzeko bigarren irizpidea da «askeak» edo «irekiak» diren, hardwarea edo sistema eragileak baliatzeko orduan:
- Plataforma independenteak
- Edozer plataformatan edo sistema eragiletan abiaraz litezkeen sistema eragileak eta programazio-lengoaiak: «Java Enterprise Edition» (JEE)
- o Linux (hardware-plataforma ugaritan funtzionatzen duen «software irekia»)
- Mendeko plataformak
- Plataforma jakin batean edo sistema eragile zehatz batean abiaraz litezkeen sistema eragileak eta programazio-lengoaiak: UNIX – sistema eragile irekiak dira, baina, fabrikatzailearen arabera, hardware-plataforma espezifikoetan ibiltzen dira.
- Windows .Net – Windows OS pean garatzen den «framework»a
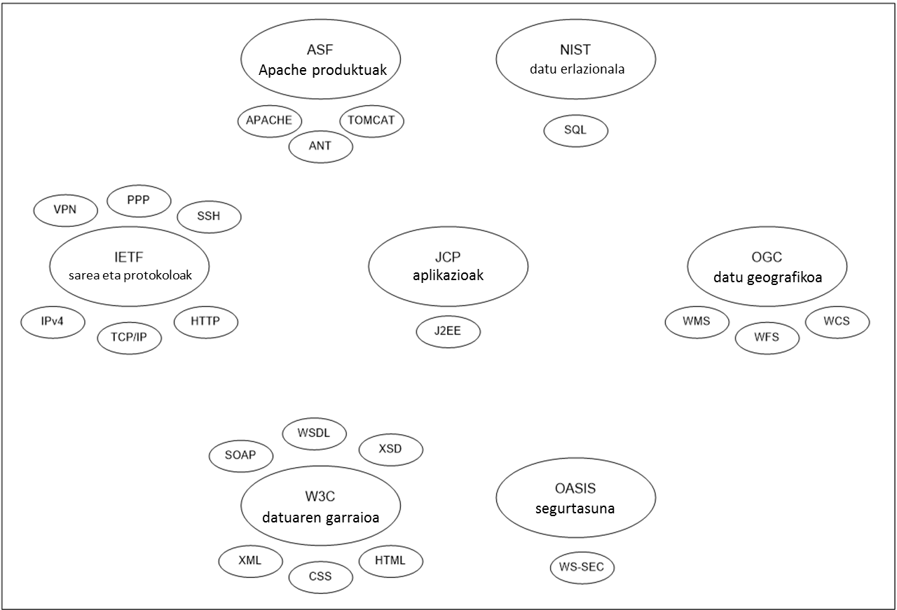
Jarraian, eta gaikako arlo bereizietan taldekatuta, talde honetako estandar teknologikoak zehazten dira:
- IEEE - kablea eta alderdi fisikoak
- IETF - sarea eta protokoloak
- W3C - datuak garraiatzea
- OASIS - segurtasun-estandarrak
- JEE - Java web inguruetan
- OGC - datu geografikoak
- NIST - inguru erlazionalak
- ASF - erabilerak eraginda, estandar bihurtu diren produktuak (esaterako, apache)

Honako hauek dira “HW eta SW produktuak eta arkitekturak erabiltzea” gaikako arloari lotutako estandar teknologikoak:
| «FrontEnd» zerbitzariak | 2017/07/03 | |
|---|---|---|
| «BackEnd» zerbitzariak | 2017/07/03 | |
| Web zerbitzariak | 2017/07/03 | |
| Aplikazio-zerbitzariak | 2017/07/03 | |
| Datu-baseen zerbitzariak | 2017/07/03 | |
| Integrazio-zerbitzariak | 2017/07/03 | |
| Dokumentuak kudeatzeko zerbitzariak | 2017/07/03 | |
| Edukiak kudeatzeko zerbitzariak | 2017/07/03 | |
| Administrazioko artxiboak kudeatzeko zerbitzariak | 2017/07/03 | |
| GIS zerbitzariak | 2017/07/03 | |
| Autoprestakuntzako zerbitzariak | 2017/07/03 | |
| Liburutegiak kudeatzeko zerbitzariak | 2017/07/03 |

Bilaketa honetara RSS harpidetza