Modelo de Gestión Documental del Gobierno Vasco (MGD)
Modelo de Gestión Documental del Gobierno Vasco (MGD)
autor: Antxon Larrañaga, Septiembre 2, 2011
La Orquesta Sinfónica de Euskadi (OSE) consigue emocionarnos con cada obra que interpreta. La música que oímos sale de los instrumentos -cuerda, percusión y viento- tocados por los músicos. Todo ellos interpretan una misma partitura. La sincronización se consigue gracias a la precisa labor del director.
Pues bien, la partitura que sigue nuestra especial orquesta de Gestión documental, dokusi, es el Modelo de Gestión Documental del Gobierno Vasco.
El Modelo indica quién y qué debe hacerse para que la gestión documental corporativa sea un éxito.
Al igual que la OSE interpreta obras tradicionales y obras de vanguardia, el MGD tiene en cuenta los sólidos principios archivísticos y los más modernos recursos informáticos.
Contexto del Modelo de Gestión Documental
En el artículo anterior, ¿Qué es dokusi?, dijimos que la suma del Modelo de Gestión Documental, de las Políticas y metodologías, y de la Infraestructura informática forman el Sistema Integral de Gestión documental del Gobierno Vasco, es decir, dokusi.¿Qué es el MGD?
El Modelo de Gestión Documental, promovido por la Dirección de Innovación y Administración Electrónica, es un esquema teórico que
facilita la comprensión y la homogénea implantación de la Gestión documental corporativa del Gobierno Vasco. Describe y concreta el ciclo de vida de la documentación, el modelo de datos y procesos, así como las funciones de los órganos competentes en materia de Gestión documental; todo ello con el objetivo final de contribuir a la eficacia organizativa.
Dirección de la orquesta dokusi
Para dirigir nuestra orquesta contamos con un órgano colegiado, el Comité director de dokusi. Este comité está formado por:
- La Viceconsejería de Administración Pública: Coordina el proyecto dokusi con el resto de proyectos estratégicos del departamento.
- Dirección de Innovación y Administración Electrónica (DIAE): La DIAE "toca los siguientes instrumentos": Digitalización de servicios. Impulso de la sustitución del papel. Política de firma electrónica. Registro, Entrada y salida de documentación. Catálogo de servicios. Interoperabilidad. Mantenimiento del MGD.
- Dirección de Atención Ciudadana (DAC): Zuzenean, Entrada de documentación. Presencia del Gobierno Vasco en Internet.
- Dirección de Informática y Telecomunicaciones (DIT): Infraestructura PLATEA (Plataforma tecnológica para la eAdministración). Estándares tecnológicos. Formatos admitidos de documentos electrónicos. Herramientas de conservación de documentos electrónicos. Servicio Firma electrónica. Herramienta de digitalización segura.
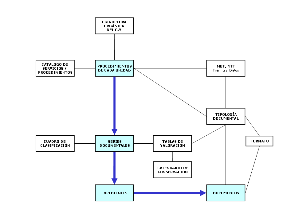
- Dirección de Recursos generales (DRRGG) / Archivo General / COVASAD: Ciclo de vida de los documentos. Consulta de documentos archivados. Conservación de los documentos. Cuadro de clasificación. Series documentales. Tipología documental. Calendarios de Conservación de los documentos
- Dirección de servicios del Departamento de Justicia y Administración pública: Organización, recursos humanos y temas económicos.
- Director general de EJIE: Coordinación de los recursos de EJIE para el proyecto dokusi.
- Director del proyecto dokusi (EJIE): Informa del progreso, propone nuevos temas y ejecuta las decisiones del Comité director.
Contenido del MGD
El documento del Modelo de Gestión Documental:- da respuesta a los requisitos legislativos,
- define los responsables en materia de gestión documental,
- detalla el ciclo de vida de los documentos,
- describe las entidades y los procesos documentales, e
- indica la infraestructura informática corporativa que debe utilizarse en la gestión documental.
- Políticas y metodologías de gestión documental.
- Guías de uso del Archivo digital y del AKS/SGA.
- Otros modelos desarrollados por el Gobierno Vasco.
- Legislación vigente.
- Documento de estándares del Gobierno Vasco.
- Tipología documental.
- Etc.
Ciclo de vida de los documentos
El ciclo de vida de los documentos es la agrupación de fases por las que atraviesa un documento: creación, mantenimiento, uso y eliminación o conservación definitiva. El MDG entrelaza el ciclo de vida de los documentos con los procedimientos administrativos. El objetivo de esta relación es que el tratamiento normalizado de los documentos contribuya a la eficacia de los procedimientos administrativos.

