Plataforma geoEuskadi - Infraestructura de datos Espaciales de Euskadi
Detalles
Introducción
GeoEuskadi es la Infraestructura de Datos Espaciales de Euskadi entendida como plataforma corporativa de la Administración del País Vasco para la información geográfica tal y como se recoge en la Directiva Europea INSPIRE.
El 13 de Septiembre de 2011 se aprobó el Acuerdo de Gobierno para la puesta en marcha de la Infraestructuras de Datos Espaciales de Euskadi (IDE de Euskadi), como proyecto interdepartamental. geoEuskadi es liderado desde la Dirección de Planificación Territorial y Urbanismo a través del Servicio de Información Territorial, siendo un proyecto corporativo donde tienen representación todos los Departamentos y Organismos de Gobierno Vasco. La estructura organizativa está compuesta:
- Un comité Directivo: Con los principales actores: Las Direcciones u Organismos responsables de los Datos Básicos (nosotros), Instituto de Estadística, Dirección de Informática y su sociedad EJIE, entre otros
- Una Comisión Interdepartamental: Para coordinar actuaciones, compartir información y recabar necesidades.
Los objetivos principales de la Infraestructura de Datos Espaciales (IDE) de Euskadi están los siguientes:
- Promover y garantizar la reutilización de la información geográfica y geoservicios.
- Coordinar la producción distribuida de información geográfica para disponer de datos geográficos armonizados y de calidad, identificando necesidades actuales y futuras.
- Cumplir las directrices y estándares en materia de cartografía e información geográfica.
- Dotar a Gobierno Vasco de los componentes tecnológicos necesarios que permitan la difusión y explotación eficaz de servicios geográficos de calidad.
- Integración como nodo regional en la Infraestructura Nacional de Información Geográfica y con los nodos locales correspondientes.
Geoportal www.geo.euskadi.eus:
www.geo.euskadi.eus es el geoportal público de la IDE de Euskadi, donde se tiene acceso a los principales recurso de la IDE: catálogo de datos, geoservicios, visor de geoEuskadi y API para desarrolladores.
Independientemente de su carácter público, la infraestructura permite la carga y uso de datos y servicios de carácter restringido en función de su carácter o naturaleza.
Catálogo de datos:
Los datos cartográficos básicos, la información geográfica de referencia y la cargada por los diferentes organismos está descrita y accesible desde el catálogo de datos:
http://www.geo.euskadi.eus/s69-temas/es
Servicios de datos espaciales
El catálogo de geoservicios públicos disponibles está accesible desde:
Los diferentes tipos de geoservicios que se utilizarán son:
- Servicios de visualización: WMS, WMTS
- Muestran la información geográfica representada cartográficamente.
- Muestran conjuntos de datos espaciales, superposición visual de estos datos, así como ofrecer su información asociada y los símbolos convencionales con los que se representan.
- Servicios de descarga: WFS, WFST, WCS
- permiten descargar copias de conjuntos de datos espaciales o partes de ellos.
- ofrecen la posibilidad de edición de estos conjuntos de datos.
- Servicios de localización: CSW
- son los catálogos de metadatos de datos y servicios.
- posibilitan la búsqueda de conjuntos de datos espaciales y servicios partiendo del contenido de sus metadatos.
- muestran el contenido de estos metadatos.
- Servicios de transformación: WPS
- transforman los datos espaciales.
- se pueden clasificar en diferentes áreas de funcionalidad:
- transformación de formatos de datos.
- transformación de sistemas de referencia de coordenadas (CRS)
- transformación de esquemas lógicos de los datos.
Para el uso de otro tipo de geoservicio se deberá consultar previamente con el «Servicio de Información Territorial» de Gobierno Vasco.
Formatos de datos
A continuación se detallan los formatos de ficheros de información geográfica aceptados para la interrelación con los componentes de mapa:
SHP: Shapefile
- Es un estándar de facto. No es estándar OGC.
- Es un formato de archivo propietario de datos espaciales desarrollado por la compañía ESRI.
- Es un formato vectorial de almacenamiento digital donde se guarda la localización de los elementos geográficos y los atributos asociados a ellos.
- Es un formato multiarchivo (está generado por varios ficheros):
.shp - es el archivo que almacena las entidades geométricas de los objetos.
.shx - es el archivo que almacena el índice de las entidades geométricas.
.dbf - es la base de datos donde se almacena la información de los atributos de los objetos.
.prj - Es el archivo que guarda la información referida al sistema de coordenadas en formato WKT.
GML: Geography Markup Language
- XML definido para la modelización, transporte y almacenamiento de Información geográfica.
- Capaz de integrar entidades, sistemas de coordenadas, geometría, topología, tiempo, unidades de medida, etc.
KML: Keyhole Markup Language
- Es un formato XML orientado a la visualización geográfica que incluye anotaciones de mapas e imágenes.
- Contiene muchas similitudes con el GML.
- Contiene título, una descripción básica del lugar, sus coordenadas (latitud y longitud) y alguna otra información.
- Los ficheros KML a menudo suelen distribuirse comprimidos como ficheros KMZ, los cuales pueden además incluir archivos de imágenes y otros recursos asociados al mapa.
WKT: Well Known Text
- Es una codificación en formato ASCII estandarizada diseñada para describir objetos espaciales expresados de forma vectorial.
- En WKT también se pueden especificar sistemas de referencia espacial.
GeoJSON
- Estándar abierto que utiliza JavaScript Object Notation (JSON) para la codificación de las colecciones de características geográficas simples junto con sus atributos no espaciales.
- Las características incluyen puntos, líneas, polígonos y colecciones de varias partes de este tipo.
- No es mantenido por una organización de estándares formales sino que fue escrito y es mantenido por un grupo de desarrolladores.
SLD: Style Layer Descriptor
- Proporciona los artefactos para la simbolización y coloreado de coberturas y geometrías geográficas.
- Se utiliza generalmente para aplicar estilos a los Web Map Services, o los estilos de un GML proporcionado por Web Feature Services.
- La definición de estilos requiere un lenguaje de estilos que tanto las parte cliente, como la parte servidora puedan entender.
Información raster :
- Podrá entregarse en los formatos: TIFF/TFW, JPG/JGW, ECW, ESRI Grid o ERDAS Imagine (IMG), RAW, ASC.
Para el uso de otro tipo de formato se deberá consultar previamente con el «Servicio de Información Territorial» de Gobierno Vasco.
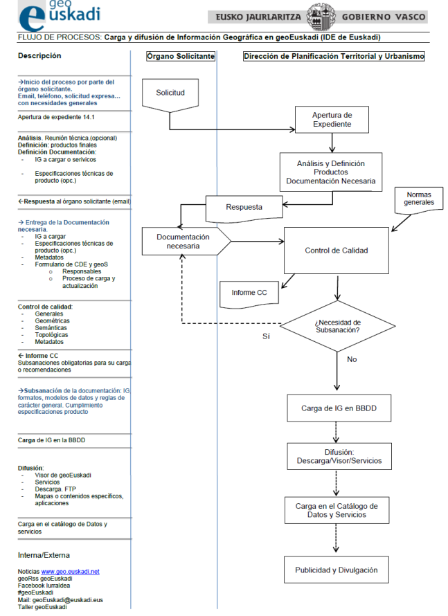
Procedimiento de carga de datos
La carga de información o generación de servicios derivados por parte de los Departamentos y Organismos de Gobierno Vasco está organizada según el siguiente procedimiento:

Configuraciones para servicios específicos
La configuración de posibles servicios de visualización, descarga o procesamiento que puedan ser necesarias en la implantación de aplicaciones o soluciones específicas deberán realizarse teniendo en cuenta que la plataforma es ArcGIS Server (Versión actual 10.5 de ESRI)
De esta forma la configuración de los servicios de visualización y descarga deberán ser previamente configurados con archivos de proyecto en formato MXD coincidentes con la versión de dicha infraestructura.
API de Geoeuskadi
Para la incorporación de un visor con información geográfica en las diferentes aplicaciones se deberá utilizar el API de geoEuskadi.
http://www.geo.euskadi.eus/api-geoeuskadi-ejemplos-del-visor/s69-geocont/es/
Este API facilita la visualización o interrelación de información geográfica sobre la cartografía y ortofotos oficiales de Gobierno Vasco.
Visor de Geoeuskadi
La implementación de un visor cartográfico genérico está resuelta a través de configuraciones específicas del visor de Geoeuskadi, de forma que se puede integrar en las diferentes web departamentales con informaciones o funcionalidades concretas.
Infraestructura:

Geoportal (www.geo.euskadi.eus)
Catálogo de datos (http://www.geo.euskadi.eus/s69-temas/es)
Catálogo de geoservicios (http://www.geo.euskadi.eus/s69-geoser/es/contenidos/informacion/servicios_estandares/es_81/servicios_estandares.html)
API de geoEuskadi (http://www.geo.euskadi.eus/api-geoeuskadi-ejemplos-del-visor/s69-geocont/es/)
No aplica
| Producto | Versión Obsoleta | Versión Actualizada | Fabricante | Alternativa Libre |
| ESRI ArcGIS | 10.2 | ESRI | gvSIG v1.1 |
- Servidores GIS Servicios (Tecnológicos) - Servicios de Plataforma - Uso de productos y arquitecturas HW y SW
- Versión 1: 03-07-2017 (última versión)
