Departamento de Cultura y Política Lingüística

Geografia unibertsala»Geografia

Gizakia ingurune fisikoaren aldatzaile

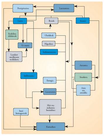
Giza jarduerak ziklo hidrologikoan eragiten dituen aldaketak.<br><br>

Gaur egun oso-oso zabaldurik dago baliabide naturalak ustiatzerakoan egiten diren gehiegikerien eta ingurunearen hondamenaren kezka, eta iritzi maila guztietatik zabaldu dira kutsaduraren aurkako defentsak indartzeko deiak.Sektore eta iritzi ezkorrenek mundua bukatzeko arriskuan egon litekeela baieztatzen dute; berez, bukaera hori jadanik heldu zaie Burchell zebrari, Barbary lehoiari, Rufous gazelari eta Afrikako beste animalia mota askori, baita Arizonako orein handiari eta Estatu Batuetako ekialdeko pumari ere.Egia esan, kutsadura geroz eta handiagoaren kezkak eta ardurak eta ekologiari (osagai fisiko eta biologikoen funtzionamendu bateratuaren azterketa) dagokionez sortuz joan den geroz eta interes handiagoak, gizadia eta ingurugiro fisikoa oreka egonkor batera eraman dezakete.Kutsadura kontrolatzeko, ingurugiro osoak nola lan egiten duen ulertu eta neurtu behar da.

Gaur egun oso azkar ari da hondatzen.

Gaixotutako parteak identifikatu eta tratatu egin behar dira, gainerakoak, gizakia barne, ez hondatzeko moduan.

Egitekorik garrantzitsuena eta berehalakoena ingurugiroa guztiz osasuntsu mantentzea da; horretarako, ingurunearen errealitatea eta paisaje fisikoa sistema ireki gisa hartu behar dira.

Sistema honetan parte guztiek eragin berbera izaten dute, horietako bakar batean sor litezkeen aldaketengatik.Beraz, ingurugiro fisikoa hondatzeak hauxe esan nahi du: materia maila egonkor batetik gora dagoela kontzentratuta airean, lurrean edo uretan, edo materia gutxitu egin dela gutxienekotzat harturiko maila jakin batetik behera.Ingurune fisikoa eta paisajea osatzen dituzten osagaien artean, airea eta ura zuzenean kutsatzen dira; lurra, landareak eta animaliak, berriz, zeharka kutsatzen dira, lehendik kutsatuta dagoen airearen eta uraren bitartez, alegia. Airea eta ura kutsatzea lur azaleko egoera hondatu izanaren ondorioa da, baserrietako eta bestelako nekazaritza ustiatzeetako isurkien eta laborantzanerabiltzen diren ongarrien ondorioa, adibidez, edo, fabriketako kedarrekin gertatzen den bezala, gai jakin batzuk gehiegizko kopurutan agertu izanaren ondorioa. Uraren kutsadura ziklo hidrologikoaren itzulerako partean gertatzen da, lurruntzean urak isurkari egoeran zeuzkan gai kutsagarriak atzean uzten dituenean.

Kutsadura ur lurruna kondentsatzeaneta prezipitatzean atmosferan aurkitzen dituen zikinak hartu eta eramaten dituenean hasten bada ere, ez da ahaztu behar, gai kutsagarri gehienak lur gainetik itsasorantz daraman bidean hartzen duela urak. Ura kutsatzen duten sustantziak jalkinak, elikagaiak eta industriako hondakinak izaten dira, oro har, egoera gotorrean nahiz isurkari egoeran, baina kutsagarria da halaber beroaren eraginez bakterioak eta gainerako mikroorganismoak indartzen eta azkartzen laguntzen duen tenperatura igoera ere.

 

Jalkin bidezko kutsadura

Jalkin bidezko kutsadura gaizki egindako nekazaritza jarduerak, neurriz gaineko artzaintzak, suak edo lur azaleko urak eragindako higadurak lurraren landare estalkian eragiten duen hondamenaren ondorioa da. Gainaldeko urak eramaten dituen lur azaleko jalkinen proportzioa, landare motaren, lurraren egituraren eta ehunduraren eta lurraren maldaren arabera kalkulatzen da. Neurriz gaineko laborantzak eta neurriz gaineko artzaintzak lurraren harrotasuna aldarazten dute, lurraren zatikiak trinkotzen eta hausten baitituzte. Era berean, landarediak behar besteko babesik ematen ez badu, lur azalak euri tanten talka nozitzen du.

Beraz, landare estalkia gutxitzen den bakoitzean, isuri koefizientea (ibaiarteko espazioetako gainaldeko ur zirkulazioa da hori, lurra urez asetakoan, prezipitazio eragileak eragin bitartean eta zertxobait ondoren baino gertatzen ez dena) handitu egiten da, baita higadura ere. Lur azala agerian geratzen denean, handik ur lasterretarako jalkin ekarpena handitu egiten da; horrenbestez, ura uhertu egiten da eta azaleko geruza antzeko bat sortzen da. Geruza honek ez dio uzten eguzkiaren irradari uraren geruza sakonetara heltzen, eta, aldi berean, ura azaleko airea ukitzen dagoenean gertatzen den oxigenazioa eragozten du. Horren ondorioz, argirik ezak uretako landareak desagertarazten ditu, eta, aldi berean, ura gutxiago oxigenatzen delarik, arrain kopurua ere txikitu egiten da.

Isuri koefizientearen handitzeak ibaien emarien maiztasuna eta tamaina aldatzen ditu, bertara, ur gehiago eta lastertasun handiagoan heltzen baita. Ur emari hori, lehendik ere jalkinez kargatuegia, handitzen denean, gainezka betetzen dira ubideak eta alubioi ordokiak berehalaxe estaltzen dira jalkinez. Lehenago ez zeuden zingira eta padurak sortzen dira. Beste kasu batzuetan gerta daiteke alubioi-ordokietako lur emankorrak sedimentu ez hain emankorren azpian lurperatuta geratzea.

Gertaera horiek antzinako zein gaur egungo zibilizazioentzat egiazko izurritea ekarri izan dute. Erromatarrek adibidez, malariaren zabalkundearekin arazo handiak izan zituzten Italiako haran askotan, haietan ur geldizko istingadiak sortu izanaren ondorioz. Nabaria da, baita ere, geografo eta historialari grekoek paisajeaz egindako deskribapenetatik ikus daitekeenez, Kristo aurreko 500. urte inguruan, edo beharbada lehenago, Mediterraneo itsasoaren ekialdeko eremu askotan bizirik irautea askoz nekezagoa izan zen uholdeen eraginez. Gaur egun, Espainiako ekialdean mendi mazelen higadura prozesu azkarrak ari dira gertatzen, eta guztiz kezkagarria da nola ari diren galtzen lur emankorrak. Gainera, geldiro baina etengabe gertatzen ari den baso galerak eta ekaitz moduko prezipitazioek lur biluzi horretan duten eragina eta ekialdeko hainbat herrik jasaten duten uholde arrisku handiagoek, are bortitzagoa egiten dute gertaera hori.

Munduko biztanleriaren hazkuntza azkarra dela eta, higadura bizkortu horren arazoari konponbide egoki bat aurkitzea, zaila ez ezik, oso garestia da. Arazo hori laborantzari ahalik eta etekin handiena atera nahian luberriak egitetik (eta hala landarerik gabeko eremu gehiago sortzen dira) eta makineria eta ongarriak erabiltzetik dator hein handi batean. Gaur egun eremu handietan lurrak gehienbat berdin antolaturik eta biluzik edukitzeak ez du zerikusi handirik izadiak berez finkatzen denean izaten duen ez antolamenduarekin ez aniztasunarekin eta ez lurraren estaldurarekin.

Ezinezkoa litzateke paisajeari dagokionez nekazaritzarik oraindik ez zegoen garaietako egoerara itzultzea, baina produkzioan halako jarraitasun eta egonkortasun bat lortu nahi bada, lurraren erabileran aldaketa batzuk egin beharko dira nahitaez. Oreka hori lortzeko, leku estrategikoetan dauden lur sail batzuk landu gabe utzi behar dira, eta lehenago zituzten baso, zelai edo zingirak berreskuratu arte, lur gaineko isurian higadura eragiten duen ura xurgatuko duen esponja natural bat era dadin. Hala ere, egitasmo honek laborantzaren etekina jaitsiko luke eta elikagaien kostua jaso. Horrenbestez, epe laburrean irtenbide hori pentsaezina litzatekeen arren, epe ertain edo luzean egokia izan daiteke.

 

Osagai elikagarrien bidezko kutsadura

Nekazaritzako ongarrietatik hiriko hondakin eta industriako hondakinetatik uretako landareentzako gai elikagarriak sortzen dira. Ongarriak sobera erabiltzen direnean gero eta nitrogeno, fosforo eta potasio gehiago isurtzen edo iristen da uharretara, isurialdeetako gainaldea urak garbitu eta gainetik bertatik edo lur azpiko ur lasterretatik haietara joaten delako.

Osagai elikagarrien ugaritasun horri esker arras ugaltzen dira belarrak eta ur azalean igerian dauden algak. Landare horiek hondoko landareen garapena eragotz dezakete, eguzki argiari pasatzen uzten ez diotelako. Are gehiago, uda bukaeran, algak hiltzean, beren deskonposizioan gas sulfidrikoa askatu ez ezik, uretan disolbatuta dagoen oxigenoaren parte handi bat erabiltzen dute. Uretako oxigenoaren galerak uretako fauna murrizten du eta arrainak desagerrarazteak gainera, urarekin lotura estua duten beste bizitza forma batzuk ere deuseztu egiten dira. Horrelakoxe egoera da, adibidez, Erie aintziran (Estatu Batuetan).

Produktibitate handia lortu nahiak landare eta animalia mota bakoitzak eman behar duen kantitateari gehiago begiratzen dio kalitateari eta mota aniztasunari baino; eutrofizazio deitzen zaio horri (grekoz eutrophos hitzak ondo elikatua esan nahi du).

Garbikariak eta ongarriak hartzen dira gaur egun ibaien eta aintziren eutrofizazioaren eragile nagusitzat.

 

Industriako hondakinen bidezko kutsadura

Industrian disolbatzeko, garbitzeko, minerala erauzteko, hozteko eta hondakinak deusezteko erabiltzen da ura. Industriako erabilera horrek kutsadura iturri handienetako bat sortzen du, eta era askotako kutsatze bideak eratzen dira: material organikoak, inorganikoak eta beroa. Hondakinek modu askotan hondatzen dute uraren eta uretako bizien kalitatea. Hondakin horietako batzuek oxigenoaren eskaera biologiko oso handia dute; hau da, gai horiek deskonposatzeko, uretan disolbatuta dagoen oxigenoaren kantitate oso handiak behar dira. Beste batzuk uretako bizimodurako pozoitsuak dira, beste batzuek fotosintesia galarazten dute (fotosintesia klorofiladun landareen alde berdeetan gertatzen diren prozesu kimikoen multzoa da, eguzki argiaren bidezko sustraiek bereganatutako eta izerdiak alde berdeetaraino garraiaturiko lurreko osagaiak bizigai bihurtzen dituena); eta badaude urari usain txarra edo itxura itsusia ematen diotenak ere. Nahiko ezaguna da, merkurioak uretan eragiten duen arriskua. Industrian erabiltzen diren prozesu askotan merkuriodun konposatu metalikoak erabiltzen dira. Horien artean metilmerkurioa da arriskutsuena. Lehenago uste zen, merkurioaren forma horiek uretan metatzean, urmael, aintzira edo badietan geratzen zirela, indargabeturik edo. Horrenbestez,1960 ondoko hamarraldian, ezusteko handia izan zuten ikertzaileek, metilmerkurioz kutsatutako arraina janda pozoidutako lehenengo kasuak agertzean; ur biltegien hondoko lokatzetan bizi diren mikroorganismo batzuek merkurio metalikoa eta inorganikoa hartu eta metilmerkurio bihur zezaketela konturatu ziren azkenik. Algak bakterioez elikatzen dira, arrain txikiak algez, eta arrain handiak arrain txikiez.

Merkurioa organismo txikiagoetatik handiagoetara aldatzen zen bakoitzeko pozoiaren kontzentrazioa ere handitu egiten zen eta, horregatik, arrain handiak jan zituzten pertsonek hilgarri izan daitekeen merkurioaren eratorri horren kantitate handiak irentsi zituzten.

 

Uraren kutsadura termikoa

Industrian erabiltzen den uraren hiru heren gutxi gorabehera, hozkailuetarako erabiltzen da. Kutsadura termiko gehien sortzen duten industriak energia elektrikozko indarretxeak dira. Indarretxeek berotutako ur hori bere jatorrizko lekura itzultzen dute berriro, ur lurrunezko kondentsadoreetatik ur kantitate handiak zirkularazi ondoren.

Uraren kutsadura termikoak gero eta kezka gehiago sortzen du, arrazoi askorengatik.

Batetik, ur beroak oxigeno gutxiago du disolbatuta ur hotzak baino; horrenbestez, ur lasterretan hustutako hondakin organikoen deskonposiziorako koefizienteajaitsi egiten da, eta beste horrenbestean indartzen da hondakinek uraren kalitatean duten eragina eta denbora gehiago irauten duten eragin horren ondorioek. Gertaera horrek eragin handia du arrainen bizimoduan, zeren, ur kantitate handiak behar dituztenez, emigratu edo hil egiten baitira, edo baldintza txarragoetan bizitzeko gai diren organismoek hartzen baitute haien lekua, eta hala uretako bizimodu sistema osoa, landareak, ornogabeak eta anfibioak barne, denborarekin, banan-banan desagertuz guztiz endekatzen den arte. Latitude ertainetako sakonera handiko aintziretako ura, tenperaturaren arabera geruzetan banatuta egoten da sarritan. Aintzira horietan, udaberrian gaineko eta azpiko ur geruzak nahasten dira, eta hala ur masaren parte handi batek oxigeno hornikuntza ona izaten du. Uda partean, berriz, azaleko ura berotu egiten da eta aintziran tenperaturaren araberako geruzak bereizten dira: epilimnioi izeneko ur beroko geruza bat eratzen da goian, eta hipolimnioi izeneko beste geruza bat, hotzagoa eta dentsitate handiagokoa, haren azpian, eta hura da oxigenoa behar duten organismo gehienen bizilekua.

Estratifikazioak udazken amaiera arte irauten du, harik eta berriro goi eta behe geruzetako uren arteko nahasketa gertatzen eta hipolimnioia oxigenoz gehiago betetzen den arte, hain zuzen ere. Industriarako gaiak hozteko ura behar izaten denean, hipolimnioitik kanpora ponpatzen da ura, eta, behin berotu ondoren, aintziraren gainaldean askatzen da. Goiko geruzari erantsitako beroak areagotu egiten du estratifikazio termikoaren iraupena, udazkenean ohi baino beranduago hozten baita epilimnioia eta bizkorrago berotzen baita udaberrian.

Hipolimnioiko urak landareentzako organismo elikagarri aberatsak ditu eta, beraz, aintzirako dinamikari arrotzak zaizkion mekanismoen bidez ura berotuz eta goiko geruzetan hustuz, eta Eguzkiaren izpiak gehien argitzen duten aldea denez, algak hazten dira goialdean. Algak hiltzean hipolimnioian pilatzen eta usteltzen dira hondakinak eta aintziraren eskualde horretako bizitza oparoa mantentzeko beharrezkoa den oxigenoa xurgatzen dute. Beraz, aintziraren berotasun oreka zertxobait aldatzeak berehala aldatzen du aintziretako bizitza ere, eta bai hondatu ere.

Gaur egun, kutsadura termikoa aldatzen hasia da, dagoeneko, zenbait tokitako klima.

Fenomeno horri buruzko azterketek diotenez, jarduera handiko industriagune batetik berrogeita hamar edo hirurogei kilometrotara ibaietako uraren tenperatura sei gradu zentigraduz igo daiteke. Baina ibaiek ez ezik, aintzirek ere nozitzen dute kutsadura horren eragina.Kutsadura termikoak, beste kutsadura mota batzuek bezala, arriskutan jartzen ditu gure ur erreserbetako izaki biziak eta kalitatea.

Sedimentuak, osagai elikagarriak, industriako hondakinak, eta isurkari beroak (oso beroak, hala ere) geroz eta sarriago isurtzen direlarik, sistema horiek onez eraman dezaketenerako gehiegizkoak izan daitezke isurtze horiek.

 

Kutsadura atmosferikoa

Ondo bereizi beharra dago zer den beroaren bidezko kutsadura atmosferikoa eta zer den uraren bidezko kutsadura atmosferikoa, nahiz eta atmosferara heltzen den beroaren parte handi bat industriako prozesuek eragindako uraren berotzetik datorren. Airearen kutsadura termikoari dagokionez, azpimarratu beharrekoa da, airea arnasten duten animalia gehienak beren gorputzeko tenperatura erregulatzeko gai direla; beraz, gai dira airearen tenperaturan aldaketa handi samarrak jasateko, denbora laburrez bada ere. Hala ere, tenperatura handiko denboraldi luzeak gertatzenbadira aldaketak eragingo dituzte kliman, eta, horrek, bere aldetik, bizkor aldaraziko ditu Lurraren gainaldeko sistemako beste faktoreak ere, faktoreen arteko prozesuetako katea mailetan aldakuntzak sortuz.

Lur azaleko energia aske guztia Eguzkitik dator, teorian. Lurraren barrutik bero jarioa zenbait lekutan handia den arren, energia mota horrek, mareen igurtziak sortutakoarekin batera, lur azalera iristen den energia guztiaren %0,001 osatzen du; energia hori guztia espaziora bueltatzen da, bero irradatu gisa, Eguzkitik jasotako energiaren eta lurrak igorritakoaren artean oreka mantenduz.

Gaur egun, erreketa artifizialen eraginez askatutako energia kantitateak ez du nabarmentzeko eraginik atmosferaren urteko batez besteko tenperaturan. Urtero zenbat energia ekoizten den jakiteko egin den hainbat neurketaren arabera, energia kopuru hori Lurrak irradatzen duen energiaren ehuneko bataren laurden baten ingurukoa da; baina, hala ere, atmosferara askatzen den bero kopurua urtero ehuneko zortzi inguru ari da handitzen. Hala beraz tenperaturak gora egite hori nahikoa izan daiteke lurburuetako izotzak urtzeko, eta hori gertatuko balitz, itsas maila 30 metro gorago iritsiko litzateke.

 

Beroaz bestelako airearen kutsadura

Atmosferaren kutsatzaile garrantzitsuenen artean gas eran dauden karbono monoxidoa, hidrokarburoak, eta nitrogeno eta sufre oxidoak dira batzuk. Zatikien bidezko kutsadura, atmosferan zatiki solidoak edo likidoak agertzetik dator. Zatiki horiek airetik kanpo nahiko bizkor egonkortzen dira, gasezko gaiekin konparatuz. Zatiki horietan kea, beruna, burdina, amiantoa, kautxua eta artsenikoa dira ugarienetakoak.

Zatiki horien iturri nagusia autoak dira, baina industriako zenbait prozesutan ere sortzen dira halakoak. Beruna, esate baterako, nahiko arriskutsua da, uraren eta elikagaien bidez arnastu edo irents baitaiteke, eta pozoi metagarria baita.

Aireko beste garrantzizko osagai kutsagarri ez-termiko batzuk karbono monoxidoa, hidrokarburoak eta nitrogeno eta sufre oxidoak dira. Zehazki esanda, karbono monoxidoa autoen ihes hodiek botatzen duten gasa da, eta bera da, beharbada, atmosferaren kutsatzaile ugariena. Giza osasunerako duen arriskua karbono monoxidoak odolean oxigenoaren lekua hartzea da, oxigenoa baino bizkorrago konbinatzen baita hemoglobinarekin.

Motorra duten ibilgailuak eta industriako prozesuak gas kutsadura eragile handiak dira. Gasak eta oso finak diren zatikiak erraz zabal daitezke aire masahandietan, haize eta turbulentzien bidez.

Gainera, euriak atmosferako materia multzo handiak garbitzen ditu; hori gertatzen denean, ordea, atmosferan zegoen kutsadura lurretara eta ibaietara joan daiteke.

Dudarik gabe, kutsadura honek oso lotura estua du biztanleen dentsitate handiko eskualdeekin. Hemen azaldu diren arazo hauetatik, kutsadura termikoarena da, ziur aski, epe luzera begira arazo larriena, airearen edo uraren materia kaltegarrien kutsadura baino gehiago, zeren kutsaduratermikoa gutxitzea oso arazo konpongaitza baita, energiar eraldatzea delako hain zuzen gizarte industrialaren oinarria. Energia gutxiago ekoiztea ez da posible izango, biztanle kopurua handitzen eta energia behar duten produktuen eskaria ere beste horrenbestean edo gehiago azkartzen ari den bitartean.