Tramitazio elektronikorako gida (erakundeentzat)
Xehetasunak
1.- Lehenik eta behin, Egoitza elektronikora sartuko gara eta Tramiteen katalagoan eskatu nahi dugun tramitea bilatuko dugu.
OHARRA: Honako Gida hau sortzeko,adibidetzat, dirulaguntza eskabidea bat tramitatuko dugu, Immigrazio-teknikariak kontratatzen jarraitzeko laguntzak. Zehazki, laguntza horiek Euskal Autonomia Erkidegoko enpresa edo erakundeei zuzenduta daude.
Zerbitzu katalogoaren bilatzailean, laguntzaren testu adierazgarriren bat (adibidez, immigrazio-teknikariak) sartuko dugu eta "Bilatu" botoia aukeratuko dugu.

2.- Zerbitzuen katalogoko bilaketa emaitzetan dagokion dirulaguntza aukeratu.

3.- Laguntzaren erlaitzaren barruan,
- Menuko "Eskabidea eta dokumentazioa aurkeztea" (1) atala aukeratuko dugu,
- Ondoren "Tramitazio elektronikoa" (2) erlaitza hautatu,
- Eta, azkenik, "Eskabidea" (3) botoia klikatu.

4.- Eskabidearen inprimakia bete aurretik, eskatzailea elektronikoki identifikatu beharko da.
Adibide honetan herritarren ziurtagiria erabilita identifikatuko dugu gure burua. Informazio gehiagorako, sar zaitez Identifikazio Elektronikorako Gidan .
OHARRA 1: Lehen aukera, B@kQ - Erabiltzailea, pasahitza eta itsasontzi jokoa, erabilitza identifikatu nahi bazara, ziurta zaitez zure nabigatzaileak (Internet Explorer, Chrome, Firefox, Safari, etc.) EZ dituela leiho berriak blokeatzen.
OHARRA 2: Bigarren aukera, Ziurtagiri Digitalak, identifikatu nahi bazara, ziurta zaitez zure gailu elektronikoak Izenperen sinadurako tresnaren, Id@zkiDesktop , azken bertsioa instalatuta daukala.
GARRANTZITUSA: Mesedez, ez utzi azken egunerako eskabidearen tramitazioa. Tramitazio elektronikoarekin arazorik bazenu, jar zaitez kontaktuan teléfono de atención al ciudadano 012 .

- Eskabide elektroniko bat tramitatzeko urratsak beti berdinak dira: 1.- Identifikazioa, 2.- Datuak bete, 3.- Agiriak erantsi, 4.- Sinatu eta bidali.
- Izartxo (*) batekin markaturiko eremu guztiak, derrigorrezko datuak dira.
- Erlaitz guztiak “Ezkutatu" edo "Erakutsi" egin daitezke.
Aurretiaz komentatu legez, adibide honetan, herritarraren ziurtagiriarekin sartu da eskatzailea.
Horrela, sistemak konektaturiko pertsona(1) nor den identifikatzen du eta, gainera, administrazio honetan pertsona horrek eskatzaile-profila (2) duela identifikatzen du (eskatzaile-profilei buruzko informazioa Ordezkarien Erregistrotik eskuratzen da).

Adibide honetan, eskatzaileak bere profil pertsonaletik (Adibidean, IRATXE MORENO RODRIGUEZ, 99999990S) aparte badu erakundearen langile profila ere (Adibidean, ERAIKIN SL A58818501).
Erakundearen langile profila (ERAIKIN SL) aukeratuko dugu, laguntza Euskal Autonomia Erkidegoko enpresa edo erakundeei zuzenduta baitago.

Behin eskatzaile-profila aukeratu denean, sistemak ondorengoaz informatzen du:
- Konektaturiko pertsona (1)
- Eskatzailearen profila (2)
- Egintza modua: pertsona interesdun (herritarra edo erakundea) bezala ari naizen, edo ordezkari bezala ari naizen (3)
- Jakinarazpen hartzailea den pertsona edo erakundea (4)
Hau da, adibide honetan, "ERAIKIN SL A58818501" (2) erakundea da eskabidearen titularra (3) eta jakinarazpenak jasoko dituena (4).

Gainera honako hau adierazi behar da.
- Jakinarazpen, komunikazio eta abisuen hizkuntza (1): euskara edo gaztelera.
- Jakinazpen eta komunikazioetarako kanala (2): postazkoa edo elektronikoa (adibidean, erakunde bat denez, jakinarazpen bidea elektronikoa da).
- Abisuak jasotzeko datuak (3): erakundeentzat (pertsona juridikoak) posta elektronikoa derrigorrezkoa da. Borondatezkoa da telefono mugikorra ematea SMS bidezko abisuak jastozeko.
Azkenik, aukeratu "Hurrengoa" (4) botoia.

Urrats honetan eskaera bakoitzaren negozioaren berariazko datuak jasotzen dira, erlaitzen bitartez antolatuta.
OHARRA: Batzuetan, erlaitz kopurua handitu egingo da aurrekoetan sartutako balioen arabera. Hotsa, datuen bilketa dinamikoa da.

GARRANTZITSUA: Eskabidea bete ahala gomendagarria da sartzen ari garen datuak gordetzen joatea (Work-eko "Gorde honela..." aukeran bezala), "Eskabidea gorde" aukeraren bitartez. Horrela sarturiko datuak berreskuratu ahalko ditugu intzidentziaren bat balego (saioa ustekabean bukatzea, tentsioa erortzea, eta abar).
OHARRA: “Eskabidea gorde” eukerak, EZ du esan nahi eskabidea bidali eta Administrazioak erregistratu duenik. Eskabidea Administrazioan erregistratzea lortzeko, 4. Urratsa, "Sinatu eta Bidali", bukatu behar da.

Eskaera inprimaki guztiek “Erantzukizunpeko Adierazpenak” izeneko azken erlaitza dute.
OHARRA: Erlaitz horrek deialdi bakoitzeko araudian adieraziriko erantzukizunpeko adierazpen guztiak biltzen ditu eta eskatzaileak adierazten du, bere erantzukizunpean, ezarritako betebeharrak asetzen dituela, egoera hori egiaztetzen duten agiriak dituela, agiri horiek Administrazioaren eskura ipiniko dituela horrela eskatzen zaionean eta betebeharren asetzea mantenduko duela dagokion aruadiak ezarritako denbora-tartean zehar.
Behin nahiztaezko datu guztiak bete direnean “Hurrengoa” botoia aukeratuko dugu.

Beharrezko dokumentuak eransteko “Erantsi” (1) ikonoa aukeratuko dugu.
OHARRA: Aurreko urratsean (2. Urratsa. Datuak bete) sarturiko datuen arabera, dokumentu jakin batzuk edo beste batzuk eskatuko dizkigute.

Mota bereko dokumentu gehiago eransteko “Añadir” (2) ikonoa klikatu.
Beste mota bateko dokumentu bat eransteko ”Dokumentua gehitu” (3) klikatu.

Administrazioak ofizioz konporbatuko ditu "Organo instrukzio-egileak ofizios konprobatzea" (4) ataleko dokumentuak.
OHARRA: Konprobazio horri aurka egiten bazaio, laguntzaren eskatzaileak dagozkion dokumentuak gehitu beharko ditu.
Ondoren “Hurrengoa” botoia aukeratuko dugu.

4.- Sinatu eta bidali urrats honetan, lehenik eta behin emandako datuak eta erantsitako dokumentuak zuzenak direla egiaztatu behar da.

Emandako datuekin eta erantsitako dokumentuekin ados bazaude, “Sinatu eta bidali” botoia aukeratu.

GARRANTZITSUA!! Baliteke sinatzen saiatzean ondorengo mezu hau agertzea. Horrela balitz, Izenperen sinadura firma, Id@zki Desktop, instalatu behar duzu gailu elektronikoan (instalazio hori lehen aldiz egiten da soilik). Behin programa instalatuta, Id@zki Desktop, edozein eskabide edo dokumentu sinatu ahalko dituzu errazki.

Zure gailu elektronikoak “Id@zki Desktop” programa dagoeneko instalatura badu, honako hau egin beharko duzu:
- Sinadurarako ziurtagiria aukeratu.
- “Onartu” botoia aukeratu.

ZORIONAK!! Zure eskabidea arrakastaz sinatu eta bidali duzu.

Erregistro frogagiriak zuretzako informazio garrantzitsua dakar:
- Erregistroaren zenbakia
- Erregistroaren data
- Eskabidea jaso deneko data
- Administrazio-isiltasunaren efektua
- Gehienezko erresoluzio epea

Mesedez, deskarga ezazu eta gorde ezazu erregistro frogagiria. Dokumentu horrek zure eskabidea Administrazioaren erregistro sarreran egotearen justifikazio-elementua izatea ahalbidetzen du.

Halaber, zure eskabidea bera ere deskargatzea proposatzen dizugu.

PDF dokumentu bat sortzen da. Dokumentu horrekin, emandako datuen eta dokumentuen justifikazio elementu bat izatea ahalbidetuko dizu.
Ezein momentuta, Nire Karpeta ( http://www.euskadi.eus/nirekarpeta), kontsulta ditzakezu bai eskabide dokumentua, bai erantsitako dokumentu guztiak.

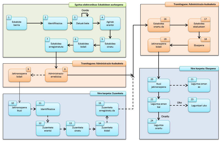
Egintzen laburpen eskema:
Hona hemen tramitazio elektroniko prozesuan burutu beharreko egintzen laburpen eskema (Adibidean, laguntza baten tramitazioa).

- Eskatzaileek bete beharreko ekintzak honako esparruetan burutuko dira:Egoitza electronikoa eskabideak aurkezteko eta Nire Karpeta laguntzen akatsak zuzentzeko eta berauen ebazpenak lortzeko.
- Tramitatzaileek bete beharreko ekintzak honako esparruan buruko dira: Tramitagune laguntzen barneko kudeaketa administraziorako.
Egintzen deskribapena:
Ondoren, esparru bakoitzean burutu beharreko ekintza bakoitzaren deskribapena egingo dugu:
Egoitza elektronikoa: Eskabideen aurkezpena
- Aurretiaz ez dago
- Egoitza elektronikora sartu http://www.euskadi.eus/egoitza
- Zerbitzu Katalogoan begiratu ea zein laguntza eskatu nahi duzun.
- Identifikazioa
- Laguntza elektronikoki tramitatzeko, nor zaren adierazi behar diguzu, seguru, ziurtagiri elektronikoa erabiliz.
- Datuak bete
- Eskabidea bete, eta eskatutako datuak eman.
- Dokumentuak erantsi
- Kasuan kasu behar diren agiriak erantsi, formatu elektronikoan.
- Eskabidea sinatu
- Eskabideko datuak bete ondoren, elektronikoki sinatu.
- Eskabidea bidali
- Eman dituzun datuen laburpen bat agertuko zaizu. Dena zuzen badago, “Bidali eskabidea” sakatu.
- Eskabidea erregistratu da
- Eskabidea zuzen bidali ondoren, erregistro elektronikoa egiaztatzeko agiria jasoko duzu. Agiri horretan, tramitazioan adierazitako datu guztiak datoz, eta baita erregistroko datuak eta zenbakia ere.
Tramitagune: Barneko Administrazio-kudeaketa
- Administrazio-errebisioa
- Zure eskabidea errebisatzen ari gara.
- Jakinarazpena bidali
- Deialdia kudeatzeko ardura dutenek mezu elektroniko bat edo sms bat bidaliko dizute, jakinarazpen bat bidali dizutela adierazteko.
Nire Karpeta: Zuzenketa
- Jakinarazpena ikusi
- Helbide honetara sartu: http://www.euskadi.eus/nirekarpeta
- Identifikazioa
- Laguntza elektronikoki tramitatzeko, nor zaren adierazi behar diguzu, seguru, ziurtagiri elektronikoa erabiliz.
- Zuzenketa erantsi
- Kasuan kasu behar diren agiriak erantsi, formatu elektronikoan.
- Zuzenketa sinatu
- Zuzenketako datuak bete ondoren, elektronikoki sinatu.
- Zuzenketa bidali
- Eman dituzun datuen laburpen bat agertuko zaizu. Dena zuzen badago, “Bidali eskabidea” sakatu.
- Zuzenketa erregistratu da
- Zuzenketa bidali ondoren, erregistro elektronikoa egiaztatzeko agiria jasoko duzu.
Tramitagune: Barneko Administrazio-kudeaketa
- Eskabidea onartu da
- Zure eskabidea zuzena da eta prozeduran onartuta geratu da.
- Itxaron, ebaluaketa- eta ebazpen-prozesuak aurrera egin bitartean.
- Eskabidea ebaluatzen
- Ebaluaketa-batzordea zure eskabidea ebaluatzen ari da.
- Ebazpena
- Prozedura kudeatzeko ardura dutenek ebatziko dute laguntza eman edo ez, batzordearen irizpideen arabera.
- Jakinarazpena bidali
- Prozedura kudeatzeko ardura dutenek mezu elektroniko bat edo sms bat bidaliko dizute, jakinarazpen bat bidali dizutela adierazteko.
Nire Karpeta: Ebazpena
- Jakinarazpena ikusi
- Helbide honetara sartu: http://www.euskadi.eus/nirekarpeta
- Laguntza eman ez
- Jakinarazpenean, esan dizute ez dizutela laguntza emango.
- Ebazpenean, ikusiko duzu zein errekurtso jar dezakezun, eta zein epetan.
- Laguntza bai eman dizute
- Jakinarazpenean, esan dizute laguntza emango dizutela.
- Ebazpenean, ikusiko duzu ordainketak nola egingo zaizkizun, eta zein errekurtso jar dezakezun, eta zein epetan.
- Deialdian dakarren epean, laguntza jaso behar duenak adierazi behar du ea onartzen duen edo ez.
- Jakinarazpenaren biharamunetik aurrera, 10 egun natural izango ditu, laguntza onartzeko edo ez onartzeko.
- Laguntzari uko egin
- Laguntza eskatu zuenak laguntza horri uko egin dio, berariaz.
- Laguntza onartu
- Eskatu zuenak onartu egin du.
