Atmosferaren kutsadura
Zein izan da bilakaera Euskadin?
Atmosferaren kutsadura-arazoaren inguruko kezkak gailurra jo zuen 1968ko urrian, Erandioko gertakari ezagunen harira. Orduan, ingurumenaren baldintza eskasei herritarren manifestazioak gehitu zitzaizkien. Gertakari horien ondorioz, lehenbiziko neurketak hasi ziren gune horretan 1970an.
1972ko abenduan 38/1972 Legea, atmosfera-ingurumena babesteari buruzkoa eta 833/1975 Dekretua, 1975eko otsailean berau garatzen duena, argitaratu zirenean, ordura arteko lege-hutsunea estali zuten, airearen kalitatea kontrolatzeko prozesua katalizatu baitzuten, topografia konplexu eta itsasertzez inguratutako gune batean.
1975ean, berriz, urte historikoa izan zen, akordioa sinatu baitzuten orduko Bilbo Handiko Administrazio Korporazioak, UAMek (Madrilgo Unibertsitate Autonomoak) eta INMek (Meteorologia Institutu Nazionalak). Akordio horren bitartez, Airearen Kalitatea Zaindu eta Kontrolatzeko Sare Automatikoa sortu eta Bilbo Handian instalatu zen, estatu mailan lehenengoa eta Europa mailako lehenengoetarikoa. 1976 urtean zehar hasi ziren funtzionatzen proiektuaren lehen fasea osatzen zuten lehenengo 12 urruneko estazioak, eta Bilbo Handiko Administrazio Erakundeak kudeatzen zituen.
Gogoratu behar da Bilbo Handiko ingurunean eta 15 x 10 Km-ko esparru geografikoan, besteak beste, siderurgia integral bat, bi zentral termiko, pirita-txigorketa bidezko sufre-plantak, findegi bat, hainbat enpresa kimiko, zementu-fabrika bat eta beira-fabrika bat zeudela. Horri gehitu behar zitzaizkion milioi bat biztanle inguruko hiri- eta industria-metaketa eta gero eta zirkulazio handiagoa egotea.
Bilbo Handia 1977an kutsatutako atmosfera-gune izendatu zenean, kontrolerako neurriak eta ekintza zuzentzaileak areagotu ziren. Nabarmentzekoa da 1978an abian jarritako Bilbo Handiko Atmosferaren Saneamendu Plana.
Euskal Autonomia Erkidegoaren Estatutua onartu zenean, autonomia-agintariek ingurumen-eskumenak berreskuratu zituzten eta EAEko airearen kontrola kudeatzean hasi ziren, Bilbo Handiko Administrazio Korporazioaren sare automatikoa eskualdatu zenean, 1981ko apirila eta maiatza artean.
Airearen Kalitatearen Kontrola Behe Nerbioi-Ibaizabalen finkatu zenean, EAEko gainerako lurraldeetara hedatzeko beharra antzeman zen, eta, horretarako, kontrolatu beharreko guneen diagnosia eta ezaugarritzeko aurretiazko azterketak egin ziren.
Kudeaketa eta azterketen bilakaeraren alderdi esanguratsuenak honako hauek izan ziren:
- Emisioen inbentarioa eguneratzea Behe Nerbioi-Ibaizabalen (1979. urtea).
- Nerbioi-Ibaizabal gunean kutsatzaileen dinamika eta sakabanaketa eta gunearen meteorologiaren ezaugarriak aztertzea (1982. urtea).
- Zaintzarako Sare Automatikoa progresiboki hedatzea, 1984 urtetik aurrera.
- Sentsore Sarearen sistema informatikoa ordezkatzea eta urruneko estazio kopurua 17ra areagotzea (1986. urtea).
- Nerbioi-Ibaizabal guneko sakabanaketa-egoera episodikoak modelizatzea: Atmosferaren Saneamendu Plana (1988. urtea).
- Airearen Kalitatea Kudeatzeko Plana Behe Nerbioi-Ibaizabalen (1990. urtea).
- Atmosferaren Saneamendu Plana Debako Arroan (1991. urtea).
- Atmosferaren Saneamendu Plana Goi Nerbioin (1992. urtea).
- Atmosferaren Saneamendu Plana Donostialdean eta Arabako lautadan (1993. urtea).
- Airearen Kalitatearen Kontrolerako Sarea berri hedatzea (31 estazio) eta Bilboko Udalaren estazio automatikoak txertatzea (1994. urtea).
- Saneamendu Planak Ibaizabal eta Orian (3 estazio) (1996. urtea).
- Azpisareak instalatzea, Goi Nerbioi, Deba, Donostialdea eta Arabako lautadan (9 estazio) (1995. urtea).
- Azpisareak instalatzea Ibaizabal eta Orian (3 estazio) (1996. urtea).
- Gipuzkoako Foru Aldundiaren estazio automatikoak txertatzea, azpisareak instalatzea Urola eta Bidasoan eta Arabako lautadako estazioak hedatzea (8 estazio) (1997. urtea).
- Hondoko estazioak instalatzea (3 estazio) (1998. urtea).
- Bilbo Handiaren kutsatutako atmosfera-gune izendapena indargabetzea (2000. urtea).
2000. urtetik aurrera, kutsatzaile berriak neurtzeari ekin zitzaion, hala nola, bentzenoa edo COV. Gainera, unitate mugikor berriak txertatu ziren eta webgune bat sortu zen datuak argitaratzeko.
2005etik 2012ra bitartez airearen kalitatea hobetzeko hainbat plan jarri ziren abian, lurraldeko hainbat eskualdetan eta orain arte hainbat kalitate-azterketa egin dira.
Nola neurtzen dira kutsatzaileak?
Kutsatzaileak laginketa jarraitu eta ez jarraituen bidez neur daitezke. Lehenengo kasua urtean zehar laginketa jarraituak egitea da. Laginketa jarraitua denbora errealean (estazio finkoetan aztertzaile automatikoak jarrita) edo 24 orduko denboretan (eskuzko aztertzaileen bidez) egin daiteke. Laginketa ez jarraituen kasuan, urtaroaren, hilabete edo aste jakin batzuetan neurtuta egin daiteke. Gure laginketak egiteko unitate mugikorrak ditugu.
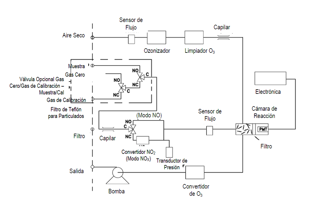
Aztertzaile automatikoek airearen lagin bat hartzen dute denbora errealean, eta metodo fisikoetan edo kimikoetan oinarritzen dira neurtu nahi den gasa edo partikula atzemateko. Kutsatzaile bakoitzarentzat berariazko metodoa daukagu. Sarean, honako kutsatzaile hauek aztertzen dira aztertzaile automatikoekin: sufre dioxidoa (SO2), nitrogeno dioxidoa (NO2), karbono monoxidoa (CO), ozonoa, bentzenoa eta partikulak (PM10 eta PM2.5). Emaitzak taula honetan ageri dira.
Aztertzaile automatiko guztiek hiru barne-sistema interdependente dituzte: elektronikoa, pneumatikoa eta optikoa.
- Sistema elektronikoak software eragilea bat du, horrek kontrolatzen du aztertzailearen funtzionamendua eta automatikoki kalkulatzen du emaitzak ondorioztatzeko.
- Sistema pneumatikoak, nagusiki, hurrupaketa-bonba bat eta gas-laginak zirkulatzeko konexio eta hodiak ditu.
- Sistema optikoan aplikatzen da aztertzailearen neurketa-metodoa, prozesu fisiko edota kimikoen bitartez, aztertu beharreko gasaren arabera.
Metodo fisiko/kimikoak honako hauek izan ohi dira:
Kutsatzaileak | Neurketa-metodoa |
|---|---|
Sufre dioxidoa | UV fluoreszentzia pultsatzailea. |
Nitrogeno dioxidoa | Kimioluminiszentzia |
Karbono-monoxidoa | Infragorriaren xurgatzea |
Ozonoa | UV xurgatzea |
Partikula esekiak | Beta atenuazioa |
Elementu oszilatzailearen mikrobalantza |
Zer da SO2 neurtzeko UV fluoreszentzia?
SO2 molekula kitzikatuek emititzen duten argian oinarritzen da. UV fluoreszentzia lanpara batek aztertzailean sartu den gas-lagina erradiatzen du. Hori egin aurretik iragazki batekin garbitzen da. SO2 molekulak argi ultramorearekin kitzikatzen dira eta ohiko egoerara itzultzean detektagailuak jasotzen duen argi bat igortzen dute. Emisio horren intentsitatea SO2 kontzentrazioari proportzionala da.

Zer da NO/NOx neurtzeko kimioluminiszentzia?
NO eta ozonoak erreakzionatu eta luminiszentzia sortzen duten printzipioan oinarritzen da. Luminiszentzia horren intentsitatea NO kontzentrazioari proportzionala da.
NO + O3 -> NO2 + O2 + hυ
Erreakzioan sortutako fotoi-emisioak seinale elektriko bihurtzen dira, dagokion hodi fotobiderkatzaile eta lotutako gailu elektronikoen bitartez.
Printzipio horren bitartez NO baino ezin da neurtu. Aztertzailera airearen lagin bat sartzen denean, balbula batek korronte bi zirkuitutan banatzen du, bata NO kamerarantz doa eta bestea NOx kamerarantz. Bertan, lehenengo, bihurgailu batek laginaren NO2, NO bihurtzen du, ondoren guztizko NOx neurtzeko. Kontzentrazio horiek gordetakoan, NO2 kontzentrazioa kalkulatzen duen gailua dago, eta horrek NOx y NO neurriak aplikatzen ditu.

Zer da CO neurtzeko kimioluminiszentzia?
CO molekulen erradiazio infragorrien xurgatzean oinarritzen da, espektroaren gune oso zehatzetan. (Lambert-Beer Legea).
Metodo fotometrikoa horrek infragorriaren gunean emititzen duen erradiazio-iturria erabiltzen du, horren sorta neurketa-gelaxkarantz joatean da eta horra irisarazten da airearen lagin bat eta erreferentziazko gasa. Detektagailu batek sorten intentsitate ezberdina neurtzen du, neurketa-gelaxka igaro dutenean, eta diferentzia hori airearen laginean dagoen karbono-monoxidoaren kontzentrazioari proportzionala izango da.
?
Zer da Ozonoa neurtzeko kimioluminiszentzia?
Ozonoaren neurketa erradiazio ultramorearen xurgatzean oinarritzen da, 253,7 nm-ko uhin-luzeran. Ozonoa daraman airearen lagin bat aztertzailearen barnera sartzen denean UV argiak erradiatzen du, ozono-molekulak argi kantitate hori xurgatu eta kontzentrazioa kalkulatzeko ozonoa kendu zaion erreferentziazko gelaxka batean neurtutako argi kantitatearekin alderatzen da. Lortutako kontzentrazioa xurgatze-gelaxkaren barneko tenperatura- eta presio-baldintzetara zuzentzan da, azken horiek modu independentean neurtu ondoren.

Zer da partikulak neurtzeko beta atenuazioa?
Neurtzeko teknika honekin partikulak neurtzea iturri erradiaktibo batek emititutako partikulen Beta erradiazioaren xurgatzean oinarritzen da. Aztertzailera xurgatze-bonba baten bitartez sartzen diren partikulak iragazki batean atxikitzen dira (beira-zuntzezko zinta-karreta bat), finkatutako epealdi jakin batzuetan. Erradiazioa iragazkiaren bitartez igarotzen da eta atxikita dauden partikulak sortaren intentsitatea murrizten dute. Hartara, berau antzeman eta seinale elektriko bihurtzen da.

Zer da partikulak neurtzeko elementu oszilatzaileen mikrobalantza?
Laginketak egiteko TEOM tresnak (ingelesez Tapered-Element Oscilating Microbalance) aire-laginketan batean jasotako masa kantitatea neurtzen du abiadura ia jarraituan. Partikulak elementu oszilatzaile puntadunaren muturrean jarritako iragazki batean jasotzen dira, beste muturra finko mantentzen den bitartean. Elementuaren oszilazio-maiztasuna iragazkian atxikitako masaren proportzioan aldatzen da. Masa kantitatea, jasotako laginean, epealdi jakin batean elementuaren maiztasunaren aldaketatik abiatuta kalkulatzen da. Fluxu-tasa kontrolatzeko, masa-fluxuaren bi kontrolatzaileren bitartez egiten da: bata laginaren fluxurako erabiltzen da, minutuko litro batetik hirura bitartean, eta bestea fluxu osagarrirako, lagin-sarreraren diseinuaren zehaztasunekin betetzeko (16.7 l/min). Partikulen kontzentrazioa jasotako masatik. laginaren fluxu-tasatik eta laginaren bilketa-denboratik abiatuta kalkulatzen da.
Zer kutsatzaile mota dago?
- Oinarrizkoak: Gune igorletik zuzenean isurtzen diren kutsatzaileak dira: SO2, CO eta NO, errekuntzako partikulak. Ez dute erreakzio kimikorik jasan isuri direnetik.
- Bigarren mailakoak: Kutsatzaile hauek ez dira zuzenean atmosferara isurtzen baina atmosfera bertako eraldaketa kimikoen bitartez sortzen dira, esaterako, ozonoa, partikulak.
Zein kutsadura-iturrik sortzen dituzte kutsatzaileak?
Iturriaren jatorriaren arabera, honela sailkatzen dira kutsatzaileak
- Naturala: prozesu naturalei lotuta daude: sumendi-erupzioak, lurzoruaren higadura, materia organikoaren deskonposizioa, organismo bizidunek konposatuak isurtzea (hainbat espezie begetalek konposatu organiko lurrunkorrak isur ditzakete: fenolak).
- Antropogenoa: gizakiak garatutako jardueren ondorioz sortzen dira: zirkulazioa, industria-jarduera, hondakinen kudeaketa, berogailuak, etab.
Kokapenaren arabera, honakoak izan daitezke:
- Finkoak: fokua estatikoa da. Foku igorle kutsatzaileak dituen edozein industria.
- Mugikorrak: zirkulazioa.
Nola sakabanatzen dira kutsatzaileak?
Kutsatzaileak, atmosferara isurtzean, sakabanatu eta garraiatu egiten dira, hau da, meteorologiari lotuta daude eta, adi berean, bigarren mailako kutsatzaileak sortzeko eraldaketa fisiko eta kimikoetara (partikuletara adibidez).
Kutsatzaileen sakabanaketa, bereziki, meteorologia- eta lurzoru-baldintza eta foku igorleetan egon daitezkeen oztopoen menpe dago. Hainbat eguraldi-faktorek, haizeak esaterako, kutsatzaileak foku igorletik hainbat kilometrotara sakabanatu eta garraia ditzakete. Halaber, eguzki-erradiazio eta hezetasun-baldintzek ere bigarren mailako kutsatzaileak sortzen lagundu edo ekidin dezakete.
Euskal Autonomia Erkidegoan, kokapena eta orografia kontuan hartuta, gerta daitezkeen atmosfera-prozesuak hegal eta haranetako haizeak, mendi-itsas brisak eta tenperaturaren inbertsioa.
Zein ondorio dituzte kutsatzaileek?
Kutsatzaileek ondorioak eragin ditzakete osasunean, ingurumenean eta, baita ere, klima-aldaketan.
EIAren (Europako Ingurumen Agentziaren) arabera, berrikusitako azterketa epidemiologiko gehienak atmosfera-kutsadurak arnasketa-sisteman eta sistema kardiobaskularrean duen eragina izan dute ardatz.
Partikulek osatzen dute osasunarentzat arrisku gehien duten kutsatzailea, batez ere 2.5 µm baino tamaina txikiagoa dutenak, horiek arnastean arnasketa-sistemaren hondoraino irits baitaitezke.
Ozonoak ere arnasteko arazoak eta biriken funtzioa murriztea eragin dezake.
NO2 gasak arnasbideetan zein biriken funtzio eta egituran aldaketak eragiten ditu, batez ere bereziki sentikorrak diren pertsonen artean (asmatikoak, Biriketako Gaixotasun Butxatzaile Kronikoa dutenak).
EIAren azken txostenean deskribatzen dira kutsatzaile guztien ondorioak: Air Quality in Europe-2014 report.
Zein kutsatzaile neurtzen dira EAEko Airearen Kalitatea Kontrolatzeko Sarean?
Automatikoki neurtzen dira SO2, CO, NO2, ozonoa, partikulak (PM10 eta PM2.5) eta bentzenoa. Horiez gain, eskuz neurtzen dira metal astun eta HAPak (hidrokarburo aromatiko poliziklikoak), kaptadoreen bitartez, eta horien iragazkiak laborategian aztertzen dira.
Zein da kutsatzaile horien jatorria?
PM10 eta PM2.5
Partikulak airean dauden substantzia organiko eta inorganikoen nahaste konplexua dira, bai jatorri naturalekoak bai iturri antropogenokoak.
Partikulak primarioak −iturriek zuzenean isuritakoak– edo sekundarioak izan daitezke −isurpen primarioen oxidazio eta eraldaketaren ondorioz sortuak−. Partikula sekundarioen aitzindari nagusiak honakoak dira: SO2, NOX, NH3 eta konposatu organiko lurrinkorrak. SO2, NOX eta NH3 kutsatzaileek erreakzionatu egiten dute eta aerosol inorganiko sekundario izeneko partikula berriak osatuz kondentsatzen diren amonio, sulfato eta nitrato bihurtzen dira. Hainbat konposatu organiko lurrinkor oxidatu egiten dira eta hain lurrinkorrak ez diren konposatu bilakatzen dira, hau da, aerosol organiko sekundario bihurtzen dira.
Diametro aerodinamikoaren arabera sailkatzen dira; hala, PM10 partikulak 10 µm baino diametro txikiagoa dutenak dira, eta, PM2,5 partikulak, berriz, 2,5 µm baino diametro txikiagoa dutenak.
OZONOA
Lur-azalean ozonoa ez du iturri natural batek berak ere isurtzen; aitzitik, eguzki-argitan sortzen da hainbat osagai kimikok erreakzionatzean, hasiera batean NO, NO2 eta konposatu organiko lurrinkorrak, besteak beste. Ozonoaren formazioaren eta transformazioaren kimika konplexua da.
Nitrogeno-oxidoak errekuntza prozesuen ondorioz isurtzen dira (batik bat industria eta garraioan); konposatu organiko lurrinkorrak, berriz, iturri antropogeno ugarik isurtzen dituzte, baina baita landaretzak berak ere (tenperaturaren arabera).
Ozono-maila altuenak aitzindarien iturri nagusietatik urruti dauden estazioetan erregistratzen dira eta haren eragina tokian-tokian zein eskualde mailan jasaten da.
NO2
Nitrogeno dioxidoa (NO2) batik bat nitrogeno monoxidoaren (NO) oxidazioaren ondorioz sortzen den gas erreaktiboa da.
NOX-en iturri nagusia −NO2 zein NO gasei erreferentzia egiteko erabiltzen da termino hori− tenperatura altura egindako errekuntza-prozesuak dira: energia-sorkuntza, berogailuak eta ibilgailuen motorrak. Isurpen gehienak NO gisa egiten dira, eta, zati txiki bat (% 5-10 bitartean), zuzenean NO2 moduan. Horrela gertatzen da errekuntza-prozesu gehienetan, diesel motorrak salbuespena badira ere (isurtzen duten NOX guztiaren % 70 ere NO2 da diesel motordun ibilgailu batzuetan).
SO2
Sufre dioxidoa erregai solidoen –ikatza, esate baterako– eta petroliotik eratorritako likidoen errekuntzan sortzen da, baita sufrea duten mineralen galdaketan ere. Horrenbestez, iturri antropogeno nagusiak energia-sorkuntza, diesel motordun ibilgailuak eta hainbat industria-jarduera dira. Iturri natural nagusia, berriz, emisio bolkanikoak dira.
SO2 kutsatzaileak PM2,5 partikulen eta ekosistemetaraino iristen diren konposatu azidoen sorkuntza laguntzen du.
CO
Karbono monoxidoa erregai fosilen eta bioerregaien erreketa osatugabean sortzen da. Errepide bidezko garraioa da iturri nagusia, baina hori nabarmen murriztu da bihurgailu katalitikoak txertatu direnetik. Poluzio-maila handiena trafiko handiko hiriguneetan erregistratzen da.
Hondoko ozonoaren poluzio-maila igoaraz dezake CO gasak, gutxika-gutxika oxidatu eta CO2 gasa sortzen duenean ozonoa ere sortzen baita.
Metal astunak
Beruna, nikela, kadmioa eta artsenikoa metal astunak dira eta airean aurkitu ohi ditzakegun poluigarriak dira; hainbat jarduera industrialetan eta ikatzaren errekuntzan dute iturburua. Aireko poluzio-maila baxua den arren, jalkitzen direnean lurzoru, sedimentu eta gorputzetako metal astun edukia areagotu egiten da, eta, horrenbestez, gerora pertsonak elikagaien bitartez kaltetuak suerta litezke (kate trofikoaren bidez).
Legeak ezarritako mugak edo helburu-balioak gainditzen dituzten aireko Pb, Ni, Cd eta As kontzentrazioak dituzten oso leku gutxi daude Europan; hain zuzen ere, oso industria-jarduera konkretuei lotutako inguruneak dira guztiak.
Bentzenoa
Erregai likidoen errekuntza osatugabea da bentzeno bidezko poluzioaren iturri nagusia. Europako isurpenen % 80-85 inguru ibilgailu trafikoaren ondorio dira. Beste poluzio-iturri batzuk findegiak eta petrolioaren manipulazio, banaketa eta biltegiratzea dira.
NH3
Amoniakoaren kasuan, ez dago muga-baliorik ez gida-baliorik, baina neurtzea gomendatzen da. Partikulen aitzindari garrantzitsua da, eta, NOX-ek bezala, ur-ekosistemen eutrofizazio-prozesuari laguntzen dio.