Eusko Jaurlaritzaren Dokumentuak Kudeatzeko Eredua (DKE)
Eusko Jaurlaritzaren Dokumentuak Kudeatzeko Eredua (DKE)
egilea: Antxon Larrañaga, Iraila 2, 2011
Euskadiko Orkestra Sinfonikoak (EOS) gu guztiok hunkitzen jarraitzen du jendaurrean eskaintzen duen lan bakoitzarekin. Entzuten dugun musika instrumentuetatik sortua da -haria, perkusioa, haizea-, musikariek eraginda. Partitura bakarra interpretatzen dute. Sinkronizazioa, zuzendariaren lan zehatzari esker lortzen da.
Horren haritik, Eusko Jaurlaritzaren Dokumentuak Kudeatzeko Eredua da dokumentuak Kudeatzeko gure orkestra bereziak esku artean darabilen partitura.
Ereduak argi uzten du nork eta zer egin behar den, dokumentu-kudeaketa korporatiboa arrakastatsua izan dadin.
EOSek doinu tradizionalak eta abangoardiakoak jotzen dituen bezalaxe, DKEk ondo gogoan erabiltzen ditu lehengo artxiboetako irizpiderik sendoenak eta baliabide informatikorik modernoenak.
Dokumentuak Kudeatzeko Ereduaren testuingurua
Zer da dokusi? izenburuko aurreko artikuluan argitu genuenez, Dokumentuak Kudeatzeko Ereduak, Politika eta metodologiek eta Azpiegitura informatikoak osatzen dute Dokumentuak Kudeatzeko Sistema Integrala, hots, dokusi.
Zer da DKE?
Berrikuntza eta Administrazio Elektronikoko Zuzendaritzak sustatutako Dokumentuak Kudeatzeko Eredua, Eusko Jaurlaritzaren Dokumentu-Kudeaketa korporatiboa ulertzen eta homogeneoki ezartzen laguntzen duen eskema teorikoa da. Dokumentazioaren bizitza-zikloa deskribatu eta zehazten du, bai eta datu eta prozesuen eredua eta dokumentuak Kudeatzeko eskumena duten organoen betekizunak ere, beti ere antolakuntza mailako eraginkortasuna bultzatzeko asmoz.
Dokusi orkestraren zuzendaritza
Gure orkestra zuzentzeko, Dokusiko Zuzendaritza Batzordea delako organo kolegiatua dugu. Batzordea honako hauek osatzen dute:
- Administrazio Publikoko Sailburuordetza: Dokusi proiektua Saileko gainerako proiektu estrategikoekin koordinatzen du.
- Berrikuntza eta Administrazio Elektronikoko Zuzendaritza (BAEZ): BAEZek "honako instrumentu hauek jotzen ditu": Zerbitzuen digitalizazioa. Paperaren ordezkapena bultzatzea. Sinadura elektronikoko politika. Erregistroa, dokumentazioaren Sarrera eta irteera. Zerbitzuen katalogoa. Interoperabilitatea. DKEren mantenimendua.
- Hiritarren Arretarako Zuzendaritza (HAZ): Zuzenean, Dokumentazioaren sarrera. Eusko Jaurlaritzaren Interneteko presentzia.
- Informatika eta Telekomunikazio Zuzendaritza (ITZ): PLATEA azpiegitura (eAdministraziorako plataforma teknologikoa). Estandar teknologikoak. Dokumentu elektronikoetarako onartutako formatuak. Dokumentu elektronikoak kontserbatzeko tresnak. Sinadura elektronikoko zerbitzua. Digitalizazio segururako tresna.
- Baliabide Orokorren Zuzendaritza (BOZ) / Artxibo Nagusia / COVASAD: Dokumentuen bizitza-zikloa. Artxibatutako dokumentuen kontsulta. Dokumentuen kontserbazioa. Sailkatzeko koadroa. Dokumentu-seriak. Dokumentu-tipologia. Dokumentuen Kontserbazio Egutegiak.
- Justizia eta Herri Administrazio Saileko zerbitzuen Zuzendaritza: Antolaketa, giza-baliabideak eta ekonomia alorreko gaiak.
- EJIEko zuzendari nagusia: EJIEk Dokusi proiekturako bideratutako baliabideen koordinazioa.
- Dokusi proiektuaren Zuzendaria (EJIE): Bilakaeraren berri eman, gai berriak proposatu eta Zuzendaritza Batzordearen erabakiak betearazten ditu.
Zuzendaritza Batzordearen erabakiak betearazteko, Dokusik badu Batzorde tekniko bat, BAEZ, HAZ, Artxiboa eta Dokumentazioa, ITZ eta EJIEko zerbitzuen arduradunek osatutakoa.
DKEren edukia
Dokumentuak Kudeatzeko Ereduak:
- lege alorreko betebeharrei erantzuten die,
- dokumentu-kudeaketaren alorreko arduradunak finkatzen ditu,
- dokumentuen bizitza-zikloa zehazten du.
- dokumentazioaren alorreko entitateak eta prozesuak definitzen ditu, eta
- dokumentu-kudeaketan erabili beharreko azpiegitura informatiko korporatiboa azaltzen du.
Horrekin batera, DKEk, berau zatika garatzen duten beste dokumentu -partitura- batzuekiko lotura eskaintzen du.
- Dokumentu-kudeaketarako politikak eta metodologiak.
- Artxibo digitala eta AKS/SGA erabiltzeko gidak.
- Eusko Jaurlaritzak garatutako beste eredu batzuk.
- Indarreko legedia.
- Eusko Jaurlaritzako estandarren dokumentua.
- Dokumentu-tipologia.
- Etab.
Aldizka eguneratzen da, lege alorreko betebehar berrietara egokitu eta egindako garapenen berri emateko.
Dokumentuen bizitza-zikloa
Dokumentuen bizitza-zikloa dokumentu batek betetzen dituen faseen bilduma da: sorrera, mantenimendua, erabilpena eta behin-betiko kontserbazioa edo deuseztapena. DKEk dokumentuen bizitza-zikloa eta administrazio barruko prozedurak uztartzen ditu. Dokumentuen tratamendu normalizatuak prozedura administratiboen eraginkortasuna areagotzen laguntzea da erlazio honen helburua.
Datu-eredua
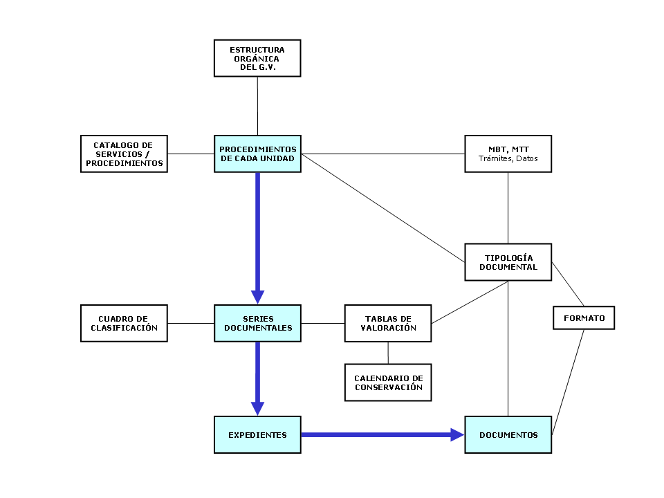
Datu-ereduak dokumentu-kudeaketan parte hartzen duten entitateak eta hauen arteko harremanak ezagutzeko aukera eskaintzen digu.
Abstrakzio maila handiko ikuspegi globala ematea du xede.
Gure datu-ereduan ikus daitekeenez, produkzio-unitateek jarduna Prozeduretan antolatzen dute. Prozedurak Dokumentu-serieetan antolatzen dira Artxiboaren ikuspegitik. Prozedura baten inguruko jarduketek Espedienteak sorrarazten dituzte, Dokumentuak bilduz.
Prozeduren eta Dokumentu-serieen antolaketak Zerbitzu/Prozeduren Katalogoa eta Dokumentuak Sailkatzeko Koadroa dakarzkigute, hurrenez hurren. Lehenengoak antolaketa organikoari lotutako egitura du, hiritarrei eguneroko jardunean erantzuteko asmoz. Bigarrenak Eusko Jaurlaritzaren funts dokumental osoaren araberako egitura funtzionala du, atzera begirako kontsulta bizkorra errazteko asmoz.
DKEren garrantzia
Orkestrek partitura behar duten moduan, Administrazio publikoek ezinbestekoa dute dokumentu-kudeaketarako eredua, barruko prozesuetan nahiz hiritarrekiko harremanetan Administrazio eraginkorragoa antolatzen lagunduko duena.
