Geografia unibertsala»Geografia
Gizakia ingurune fisikoaren aldatzaile
Gaur egun oso-oso zabaldurik dago baliabide naturalak ustiatzerakoan
egiten diren gehiegikerien eta ingurunearen hondamenaren kezka,
eta iritzi maila guztietatik zabaldu dira kutsaduraren aurkako
defentsak indartzeko deiak.Sektore eta iritzi ezkorrenek mundua bukatzeko arriskuan egon
litekeela baieztatzen dute; berez, bukaera hori jadanik heldu zaie
Burchell zebrari, Barbary lehoiari, Rufous gazelari
eta Afrikako beste animalia mota askori,
baita Arizonako orein handiari
eta Estatu Batuetako ekialdeko pumari ere.Egia esan, kutsadura geroz eta handiagoaren kezkak
eta ardurak eta ekologiari
(osagai fisiko eta biologikoen funtzionamendu bateratuaren azterketa)
dagokionez sortuz joan den geroz eta interes handiagoak,
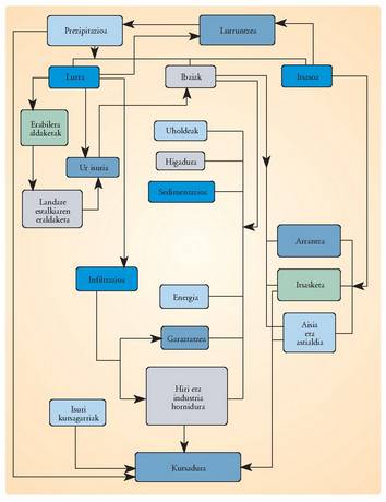
gizadia eta ingurugiro fisikoa oreka egonkor batera eraman dezakete.Kutsadura kontrolatzeko, ingurugiro osoak nola lan egiten duen ulertu
eta neurtu behar da.
Gaur egun oso azkar ari da hondatzen.
Gaixotutako parteak identifikatu eta tratatu egin behar dira,
gainerakoak, gizakia barne, ez hondatzeko moduan.
Egitekorik garrantzitsuena eta berehalakoena ingurugiroa guztiz
osasuntsu mantentzea da; horretarako, ingurunearen errealitatea eta
paisaje fisikoa sistema ireki gisa hartu behar dira.
Sistema honetan parte guztiek eragin berbera izaten dute, horietako
bakar batean sor litezkeen aldaketengatik.Beraz, ingurugiro fisikoa hondatzeak hauxe esan nahi du:
materia maila egonkor batetik gora dagoela kontzentratuta airean,
lurrean edo uretan, edo materia gutxitu egin dela gutxienekotzat
harturiko maila jakin batetik behera.Ingurune fisikoa eta paisajea osatzen
dituzten osagaien artean, airea eta ura zuzenean
kutsatzen dira; lurra, landareak eta
animaliak, berriz, zeharka kutsatzen dira,
lehendik kutsatuta dagoen airearen eta
uraren bitartez, alegia. Airea eta ura kutsatzea
lur azaleko egoera hondatu izanaren
ondorioa da, baserrietako eta bestelako
nekazaritza ustiatzeetako isurkien eta laborantzanerabiltzen diren ongarrien ondorioa,
adibidez, edo, fabriketako kedarrekin
gertatzen den bezala, gai jakin batzuk
gehiegizko kopurutan agertu izanaren
ondorioa. Uraren kutsadura ziklo hidrologikoaren
itzulerako partean gertatzen
da, lurruntzean urak isurkari egoeran
zeuzkan gai kutsagarriak atzean uzten dituenean.
Kutsadura ur lurruna kondentsatzeaneta prezipitatzean atmosferan aurkitzen
dituen zikinak hartu eta eramaten
dituenean hasten bada ere, ez da ahaztu
behar, gai kutsagarri gehienak lur gainetik
itsasorantz daraman bidean hartzen
duela urak. Ura kutsatzen duten sustantziak
jalkinak, elikagaiak eta industriako
hondakinak izaten dira, oro har, egoera
gotorrean nahiz isurkari egoeran, baina
kutsagarria da halaber beroaren eraginez
bakterioak eta gainerako mikroorganismoak
indartzen eta azkartzen laguntzen
duen tenperatura igoera ere.
Jalkin bidezko kutsadura
Jalkin bidezko kutsadura gaizki egindako
nekazaritza jarduerak, neurriz gaineko
artzaintzak, suak edo lur azaleko
urak eragindako higadurak lurraren landare
estalkian eragiten duen hondamenaren
ondorioa da. Gainaldeko urak eramaten
dituen lur azaleko jalkinen proportzioa,
landare motaren, lurraren egituraren
eta ehunduraren eta lurraren maldaren
arabera kalkulatzen da. Neurriz gaineko
laborantzak eta neurriz gaineko artzaintzak
lurraren harrotasuna aldarazten
dute, lurraren zatikiak trinkotzen eta hausten
baitituzte. Era berean, landarediak
behar besteko babesik ematen ez badu,
lur azalak euri tanten talka nozitzen du.
Beraz, landare estalkia gutxitzen den
bakoitzean, isuri koefizientea (ibaiarteko
espazioetako gainaldeko ur zirkulazioa da
hori, lurra urez asetakoan, prezipitazio
eragileak eragin bitartean eta zertxobait
ondoren baino gertatzen ez dena) handitu
egiten da, baita higadura ere. Lur azala
agerian geratzen denean, handik ur lasterretarako
jalkin ekarpena handitu egiten
da; horrenbestez, ura uhertu egiten
da eta azaleko geruza antzeko bat sortzen
da. Geruza honek ez dio uzten eguzkiaren
irradari uraren geruza sakonetara heltzen,
eta, aldi berean, ura azaleko airea
ukitzen dagoenean gertatzen den oxigenazioa
eragozten du. Horren ondorioz,
argirik ezak uretako landareak desagertarazten
ditu, eta, aldi berean, ura gutxiago
oxigenatzen delarik, arrain kopurua
ere txikitu egiten da.
Isuri koefizientearen handitzeak ibaien
emarien maiztasuna eta tamaina aldatzen
ditu, bertara, ur gehiago eta lastertasun
handiagoan heltzen baita. Ur emari hori,
lehendik ere jalkinez kargatuegia, handitzen
denean, gainezka betetzen dira ubideak eta alubioi ordokiak berehalaxe estaltzen
dira jalkinez. Lehenago ez zeuden
zingira eta padurak sortzen dira. Beste
kasu batzuetan gerta daiteke alubioi-ordokietako
lur emankorrak sedimentu ez
hain emankorren azpian lurperatuta geratzea.
Gertaera horiek antzinako zein
gaur egungo zibilizazioentzat egiazko izurritea
ekarri izan dute. Erromatarrek adibidez,
malariaren zabalkundearekin arazo
handiak izan zituzten Italiako haran askotan,
haietan ur geldizko istingadiak sortu
izanaren ondorioz. Nabaria da, baita
ere, geografo eta historialari grekoek paisajeaz
egindako deskribapenetatik ikus
daitekeenez, Kristo aurreko 500. urte inguruan,
edo beharbada lehenago, Mediterraneo
itsasoaren ekialdeko eremu askotan
bizirik irautea askoz nekezagoa izan
zen uholdeen eraginez. Gaur egun, Espainiako
ekialdean mendi mazelen higadura
prozesu azkarrak ari dira gertatzen, eta
guztiz kezkagarria da nola ari diren galtzen
lur emankorrak. Gainera, geldiro baina
etengabe gertatzen ari den baso galerak
eta ekaitz moduko prezipitazioek lur
biluzi horretan duten eragina eta ekialdeko
hainbat herrik jasaten duten uholde
arrisku handiagoek, are bortitzagoa egiten
dute gertaera hori.
Munduko biztanleriaren hazkuntza
azkarra dela eta, higadura bizkortu horren
arazoari konponbide egoki bat aurkitzea,
zaila ez ezik, oso garestia da. Arazo hori
laborantzari ahalik eta etekin handiena atera
nahian luberriak egitetik (eta hala landarerik
gabeko eremu gehiago sortzen
dira) eta makineria eta ongarriak erabiltzetik
dator hein handi batean. Gaur egun
eremu handietan lurrak gehienbat berdin
antolaturik eta biluzik edukitzeak ez du
zerikusi handirik izadiak berez finkatzen
denean izaten duen ez antolamenduarekin
ez aniztasunarekin eta ez lurraren estaldurarekin.
Ezinezkoa litzateke paisajeari
dagokionez nekazaritzarik oraindik ez
zegoen garaietako egoerara itzultzea, baina
produkzioan halako jarraitasun eta
egonkortasun bat lortu nahi bada, lurraren
erabileran aldaketa batzuk egin beharko
dira nahitaez. Oreka hori lortzeko, leku
estrategikoetan dauden lur sail batzuk landu
gabe utzi behar dira, eta lehenago zituzten
baso, zelai edo zingirak berreskuratu
arte, lur gaineko isurian higadura eragiten
duen ura xurgatuko duen esponja
natural bat era dadin. Hala ere, egitasmo
honek laborantzaren etekina jaitsiko luke
eta elikagaien kostua jaso. Horrenbestez,
epe laburrean irtenbide hori pentsaezina
litzatekeen arren, epe ertain edo luzean
egokia izan daiteke.
Osagai elikagarrien bidezko kutsadura
Nekazaritzako ongarrietatik hiriko
hondakin eta industriako hondakinetatik
uretako landareentzako gai elikagarriak
sortzen dira. Ongarriak sobera erabiltzen
direnean gero eta nitrogeno, fosforo eta
potasio gehiago isurtzen edo iristen da
uharretara, isurialdeetako gainaldea urak
garbitu eta gainetik bertatik edo lur azpiko
ur lasterretatik haietara joaten delako.
Osagai elikagarrien ugaritasun horri esker
arras ugaltzen dira belarrak eta ur azalean
igerian dauden algak. Landare horiek
hondoko landareen garapena eragotz dezakete,
eguzki argiari pasatzen uzten ez
diotelako. Are gehiago, uda bukaeran, algak
hiltzean, beren deskonposizioan gas
sulfidrikoa askatu ez ezik, uretan disolbatuta
dagoen oxigenoaren parte handi bat
erabiltzen dute. Uretako oxigenoaren galerak
uretako fauna murrizten du eta arrainak
desagerrarazteak gainera, urarekin
lotura estua duten beste bizitza forma batzuk
ere deuseztu egiten dira. Horrelakoxe
egoera da, adibidez, Erie aintziran (Estatu
Batuetan).
Produktibitate handia lortu nahiak landare
eta animalia mota bakoitzak eman
behar duen kantitateari gehiago begiratzen
dio kalitateari eta mota aniztasunari baino;
eutrofizazio deitzen zaio horri (grekoz eutrophos
hitzak ondo elikatua esan nahi du).
Garbikariak eta ongarriak hartzen dira gaur
egun ibaien eta aintziren eutrofizazioaren
eragile nagusitzat.
Industriako hondakinen bidezko kutsadura
Industrian disolbatzeko, garbitzeko,
minerala erauzteko, hozteko eta hondakinak
deusezteko erabiltzen da ura. Industriako
erabilera horrek kutsadura iturri handienetako
bat sortzen du, eta era askotako
kutsatze bideak eratzen dira: material organikoak,
inorganikoak eta beroa. Hondakinek
modu askotan hondatzen dute uraren
eta uretako bizien kalitatea. Hondakin
horietako batzuek oxigenoaren eskaera
biologiko oso handia dute; hau da, gai
horiek deskonposatzeko, uretan disolbatuta
dagoen oxigenoaren kantitate oso handiak
behar dira. Beste batzuk uretako bizimodurako
pozoitsuak dira, beste batzuek
fotosintesia galarazten dute (fotosintesia
klorofiladun landareen alde berdeetan
gertatzen diren prozesu kimikoen multzoa
da, eguzki argiaren bidezko sustraiek bereganatutako
eta izerdiak alde berdeetaraino
garraiaturiko lurreko osagaiak bizigai
bihurtzen dituena); eta badaude urari
usain txarra edo itxura itsusia ematen diotenak
ere. Nahiko ezaguna da, merkurioak
uretan eragiten duen arriskua. Industrian
erabiltzen diren prozesu askotan
merkuriodun konposatu metalikoak erabiltzen
dira. Horien artean metilmerkurioa da
arriskutsuena. Lehenago uste zen, merkurioaren
forma horiek uretan metatzean,
urmael, aintzira edo badietan geratzen zirela,
indargabeturik edo. Horrenbestez,1960 ondoko hamarraldian, ezusteko handia
izan zuten ikertzaileek, metilmerkurioz
kutsatutako arraina janda pozoidutako lehenengo
kasuak agertzean; ur biltegien
hondoko lokatzetan bizi diren mikroorganismo
batzuek merkurio metalikoa eta
inorganikoa hartu eta metilmerkurio bihur
zezaketela konturatu ziren azkenik. Algak
bakterioez elikatzen dira, arrain txikiak
algez, eta arrain handiak arrain txikiez.
Merkurioa organismo txikiagoetatik handiagoetara
aldatzen zen bakoitzeko pozoiaren
kontzentrazioa ere handitu egiten zen
eta, horregatik, arrain handiak jan zituzten
pertsonek hilgarri izan daitekeen merkurioaren
eratorri horren kantitate handiak
irentsi zituzten.
Uraren kutsadura termikoa
Industrian erabiltzen den uraren hiru
heren gutxi gorabehera, hozkailuetarako
erabiltzen da. Kutsadura termiko gehien
sortzen duten industriak energia elektrikozko
indarretxeak dira. Indarretxeek berotutako
ur hori bere jatorrizko lekura itzultzen
dute berriro, ur lurrunezko kondentsadoreetatik
ur kantitate handiak zirkularazi
ondoren.
Uraren kutsadura termikoak gero eta
kezka gehiago sortzen du, arrazoi askorengatik.
Batetik, ur beroak oxigeno gutxiago
du disolbatuta ur hotzak baino; horrenbestez,
ur lasterretan hustutako hondakin organikoen
deskonposiziorako koefizienteajaitsi egiten da, eta beste horrenbestean
indartzen da hondakinek uraren kalitatean
duten eragina eta denbora gehiago irauten
duten eragin horren ondorioek. Gertaera
horrek eragin handia du arrainen bizimoduan,
zeren, ur kantitate handiak behar
dituztenez, emigratu edo hil egiten baitira,
edo baldintza txarragoetan bizitzeko gai
diren organismoek hartzen baitute haien
lekua, eta hala uretako bizimodu sistema
osoa, landareak, ornogabeak eta anfibioak
barne, denborarekin, banan-banan desagertuz
guztiz endekatzen den arte. Latitude
ertainetako sakonera handiko aintziretako
ura, tenperaturaren arabera geruzetan banatuta
egoten da sarritan. Aintzira horietan,
udaberrian gaineko eta azpiko ur geruzak
nahasten dira, eta hala ur masaren parte
handi batek oxigeno hornikuntza ona izaten
du. Uda partean, berriz, azaleko ura
berotu egiten da eta aintziran tenperaturaren
araberako geruzak bereizten dira: epilimnioi
izeneko ur beroko geruza bat eratzen
da goian, eta hipolimnioi izeneko beste
geruza bat, hotzagoa eta dentsitate handiagokoa,
haren azpian, eta hura da oxigenoa
behar duten organismo gehienen bizilekua.
Estratifikazioak udazken amaiera arte irauten
du, harik eta berriro goi eta behe geruzetako
uren arteko nahasketa gertatzen eta
hipolimnioia oxigenoz gehiago betetzen
den arte, hain zuzen ere. Industriarako
gaiak hozteko ura behar izaten denean, hipolimnioitik
kanpora ponpatzen da ura,
eta, behin berotu ondoren, aintziraren gainaldean
askatzen da. Goiko geruzari erantsitako
beroak areagotu egiten du estratifikazio
termikoaren iraupena, udazkenean
ohi baino beranduago hozten baita epilimnioia
eta bizkorrago berotzen baita udaberrian.
Hipolimnioiko urak landareentzako
organismo elikagarri aberatsak ditu eta,
beraz, aintzirako dinamikari arrotzak zaizkion
mekanismoen bidez ura berotuz eta
goiko geruzetan hustuz, eta Eguzkiaren
izpiak gehien argitzen duten aldea denez,
algak hazten dira goialdean. Algak hiltzean
hipolimnioian pilatzen eta usteltzen dira
hondakinak eta aintziraren eskualde horretako
bizitza oparoa mantentzeko beharrezkoa
den oxigenoa xurgatzen dute. Beraz,
aintziraren berotasun oreka zertxobait
aldatzeak berehala aldatzen du aintziretako
bizitza ere, eta bai hondatu ere.
Gaur egun, kutsadura termikoa aldatzen
hasia da, dagoeneko, zenbait tokitako klima.
Fenomeno horri buruzko azterketek
diotenez, jarduera handiko industriagune
batetik berrogeita hamar edo hirurogei kilometrotara
ibaietako uraren tenperatura sei
gradu zentigraduz igo daiteke. Baina ibaiek
ez ezik, aintzirek ere nozitzen dute kutsadura
horren eragina.Kutsadura termikoak, beste kutsadura
mota batzuek bezala, arriskutan jartzen ditu
gure ur erreserbetako izaki biziak eta kalitatea.
Sedimentuak, osagai elikagarriak, industriako
hondakinak, eta isurkari beroak
(oso beroak, hala ere) geroz eta sarriago
isurtzen direlarik, sistema horiek onez eraman
dezaketenerako gehiegizkoak izan
daitezke isurtze horiek.
Kutsadura atmosferikoa
Ondo bereizi beharra dago zer den
beroaren bidezko kutsadura atmosferikoa
eta zer den uraren bidezko kutsadura atmosferikoa,
nahiz eta atmosferara heltzen
den beroaren parte handi bat industriako
prozesuek eragindako uraren berotzetik
datorren. Airearen kutsadura termikoari
dagokionez, azpimarratu beharrekoa da,
airea arnasten duten animalia gehienak
beren gorputzeko tenperatura erregulatzeko
gai direla; beraz, gai dira airearen tenperaturan
aldaketa handi samarrak jasateko,
denbora laburrez bada ere. Hala ere,
tenperatura handiko denboraldi luzeak gertatzenbadira aldaketak eragingo dituzte
kliman, eta, horrek, bere aldetik, bizkor
aldaraziko ditu Lurraren gainaldeko sistemako
beste faktoreak ere, faktoreen arteko
prozesuetako katea mailetan aldakuntzak
sortuz.
Lur azaleko energia aske guztia Eguzkitik
dator, teorian. Lurraren barrutik bero
jarioa zenbait lekutan handia den arren,
energia mota horrek, mareen igurtziak sortutakoarekin
batera, lur azalera iristen den
energia guztiaren %0,001 osatzen du; energia
hori guztia espaziora bueltatzen da, bero
irradatu gisa, Eguzkitik jasotako energiaren
eta lurrak igorritakoaren artean oreka mantenduz.
Gaur egun, erreketa artifizialen eraginez
askatutako energia kantitateak ez du
nabarmentzeko eraginik atmosferaren urteko
batez besteko tenperaturan. Urtero
zenbat energia ekoizten den jakiteko egin
den hainbat neurketaren arabera, energia
kopuru hori Lurrak irradatzen duen energiaren
ehuneko bataren laurden baten ingurukoa
da; baina, hala ere, atmosferara
askatzen den bero kopurua urtero ehuneko
zortzi inguru ari da handitzen. Hala beraz
tenperaturak gora egite hori nahikoa
izan daiteke lurburuetako izotzak urtzeko,
eta hori gertatuko balitz, itsas maila 30 metro
gorago iritsiko litzateke.
Beroaz bestelako airearen kutsadura
Atmosferaren kutsatzaile garrantzitsuenen
artean gas eran dauden karbono monoxidoa,
hidrokarburoak, eta nitrogeno eta
sufre oxidoak dira batzuk. Zatikien bidezko
kutsadura, atmosferan zatiki solidoak edo
likidoak agertzetik dator. Zatiki horiek airetik
kanpo nahiko bizkor egonkortzen dira,
gasezko gaiekin konparatuz. Zatiki horietan
kea, beruna, burdina, amiantoa, kautxua
eta artsenikoa dira ugarienetakoak.
Zatiki horien iturri nagusia autoak dira,
baina industriako zenbait prozesutan ere
sortzen dira halakoak. Beruna, esate baterako,
nahiko arriskutsua da, uraren eta elikagaien
bidez arnastu edo irents baitaiteke,
eta pozoi metagarria baita.
Aireko beste garrantzizko osagai kutsagarri
ez-termiko batzuk karbono monoxidoa,
hidrokarburoak eta nitrogeno eta sufre
oxidoak dira. Zehazki esanda, karbono
monoxidoa autoen ihes hodiek botatzen duten
gasa da, eta bera da, beharbada, atmosferaren
kutsatzaile ugariena. Giza osasunerako
duen arriskua karbono monoxidoak
odolean oxigenoaren lekua hartzea da, oxigenoa
baino bizkorrago konbinatzen baita
hemoglobinarekin.
Motorra duten ibilgailuak eta industriako
prozesuak gas kutsadura eragile
handiak dira. Gasak eta oso finak diren
zatikiak erraz zabal daitezke aire masahandietan, haize eta turbulentzien bidez.
Gainera, euriak atmosferako materia multzo
handiak garbitzen ditu; hori gertatzen
denean, ordea, atmosferan zegoen kutsadura
lurretara eta ibaietara joan daiteke.
Dudarik gabe, kutsadura honek oso lotura
estua du biztanleen dentsitate handiko
eskualdeekin. Hemen azaldu diren arazo
hauetatik, kutsadura termikoarena da, ziur
aski, epe luzera begira arazo larriena, airearen
edo uraren materia kaltegarrien kutsadura
baino gehiago, zeren kutsaduratermikoa gutxitzea oso arazo konpongaitza
baita, energiar eraldatzea delako hain
zuzen gizarte industrialaren oinarria. Energia
gutxiago ekoiztea ez da posible izango,
biztanle kopurua handitzen eta energia
behar duten produktuen eskaria ere
beste horrenbestean edo gehiago azkartzen
ari den bitartean.